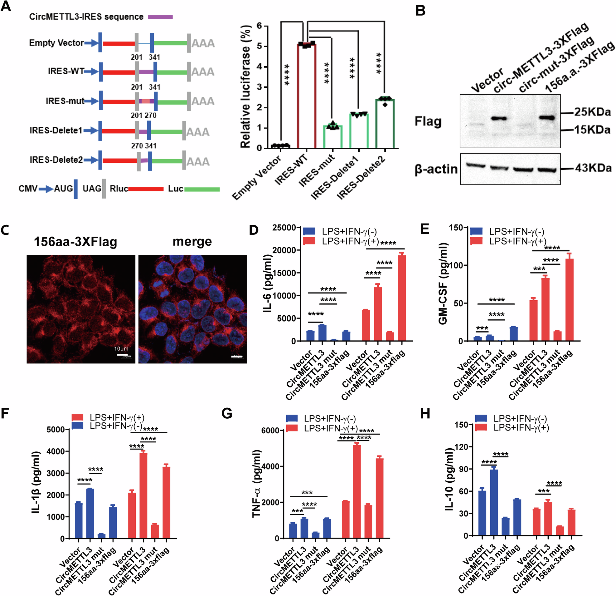
Fig. 4: Verification of the coding ability of circMETTL3.

A Left panel, the wild or mutate type of IRES was cloned between the Rluc and Luc reporter genes with independent start (AUG) and stop (UGA) codons. Right panel, the relative luciferase activity was tested. Data represent the mean ± SD (n = 4 independent experiments, ****p < 0.0001). B Western blot of 293 T cells with Empty Vector, circ-METTL3-3XFlag vector, splicing donor site mutant vector (circ-mut-3XFlag), and linear-METTL3-156aa-3XFlag vector using Flag antibody. C Representative images of cells 293 T with linear-METTL3-156aa-3XFlag vector and stained with anti-Flag antibody (Scale bar=10 μm). All experiments were repeated at least three times. D–H Expression levels of cytokines IL-6, GM-CSF, IL-1β, TNF-α and IL-10, after THP-1 cells are transfected with different circMETTL3 vectors. Error bars represent mean ± SD from n = 3 independent experiments, ***p < 0.001,****p < 0.0001.