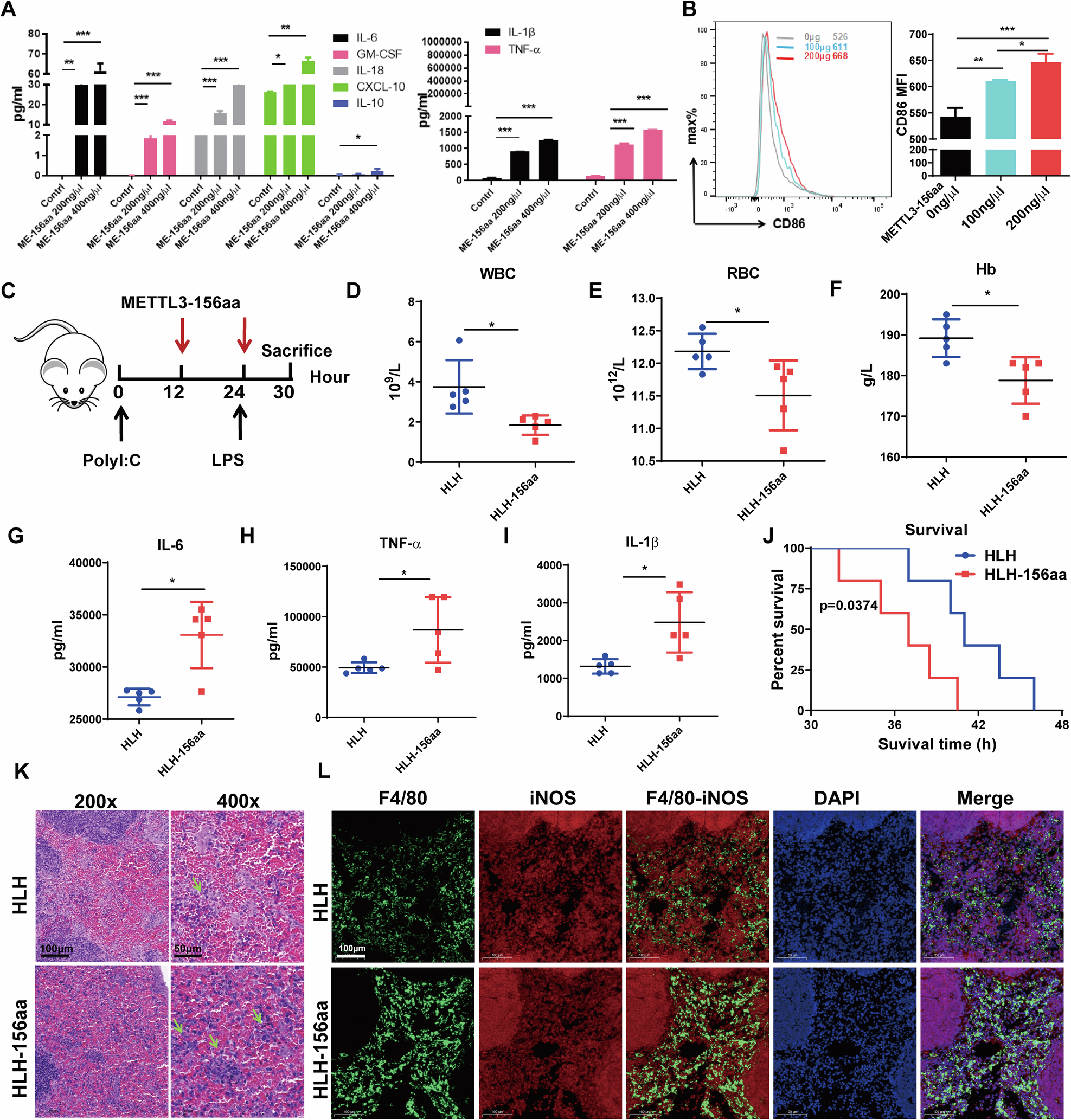
Fig. 5: Polypeptide METTL3-156aa aggravates sHLH in a lethal model.

A The effect of METTL3-156aa on sHLH cytokine storm were assessed by quantification of cell supernatant levels of multiple cytokines including IL-6 and GM-CSF, IL-18, CXCL10, IL-10, IL-1β, TNF-α. Data represent the mean ± SD (n = 3 independent experiments, *p < 0.05, **p < 0.01, ***p < 0.001). B FACS analysis of the percentage CD11b + /CD86+ macrophages in THP-1cells with or without METTL3-156aa treatment. Error bars represent mean ± SD from n = 3 independent experiments, *p < 0.05, **p < 0.01, ***p < 0.001. C Treatment schedules of different groups including saline and METTL3-156aa for poly (I:C) and LPS-induced lethal sHLH model. D–F The effect of METTL3-156aa on sHLH were investigated by blood routine test indicated by WBC (D), RBC (E), Hb (F) (n = 5). G–I The effect of METTL3-156aa on IL-6 (G), TNF-α (H) and IL-1β (I) level were used to semi-quantitatively evaluate by flow cytometry (n = 5). Representative data from one experiment out of two independent experiments. n = 5, each symbol represents one individual mouse. Data have been represented as mean ± SD, *p < 0.05 (D–I). J Survival curves of sHLH mouse model treated with saline or METTL3-156aa. n = 5, each symbol represents one individual mouse from one independent experiment. HLH group was significantly different compared to HLH-156aa group, p = 0.0374. K Splenics were stained with H&E in HLH and HLH-156aa group (Green arrow, inflammation. Scale bar: 200×,100 μm; 400×, 50 μm). L Splenic M1 polarization of macrophages were stained by immunofluorescence for macrophage (F4/80) and M1 macrophage (iNOS) markers in HLH and HLH-156aa group (Scale bar, 100 μm).