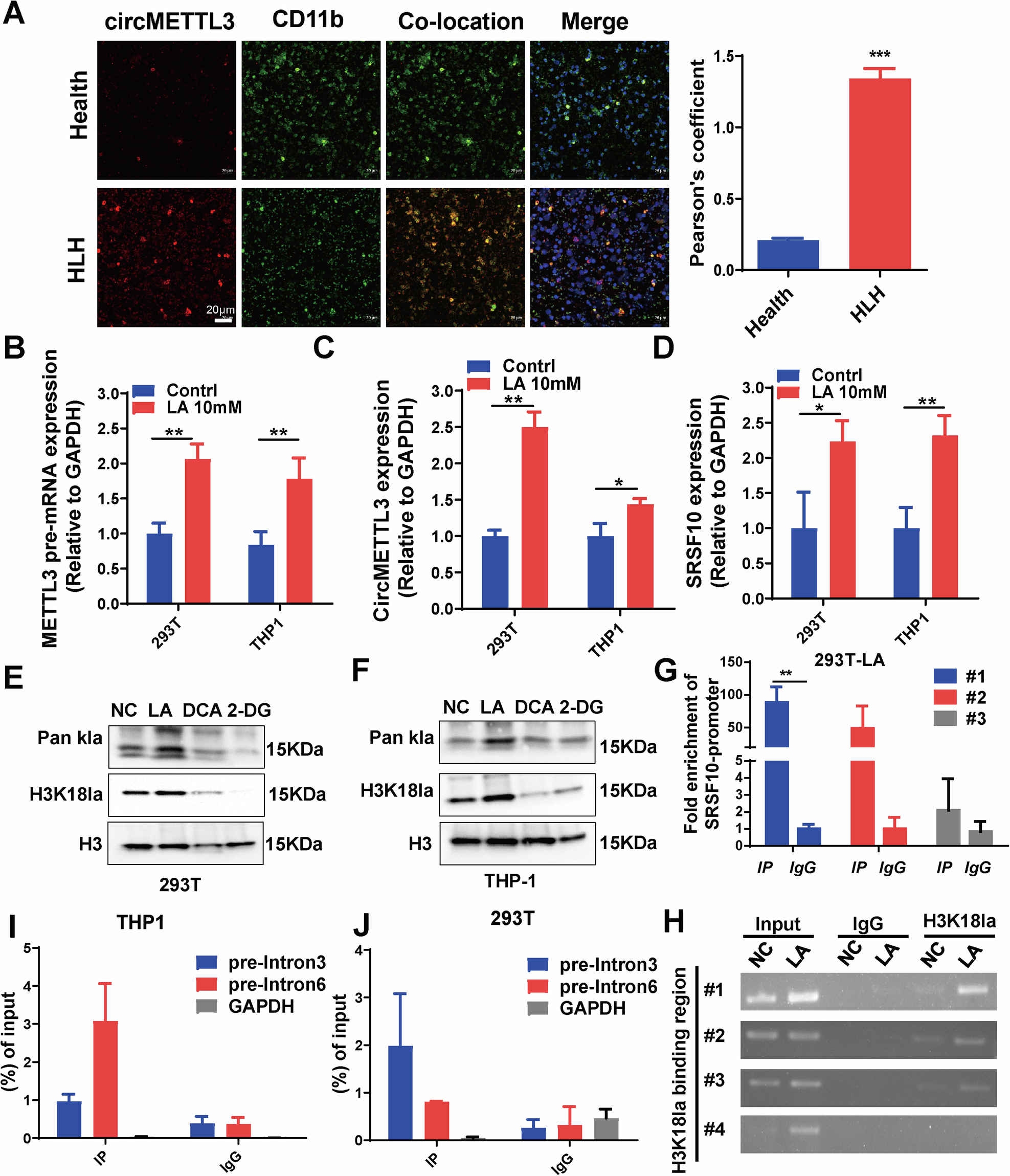
Fig. 7: SRSF10 upregulates the expression of circMETTL3 by lactylation modification.

A The expression of circMETTL3 in CD11b+ monocytes from health and HLH blood anlysised by immunofluorescence (scale bar, 20μm). Error bars are mean ± SD for n = 3 biological replicates, ***p < 0.001. B The expression of METTL3 pre-mRNA was examined by qRT-PCR in HEK293T and THP-1 cells with or without lactate treatment. C The expression of circMETTL3 was examined by RT-qPCR in HEK293T and THP-1 cells with or without lactate treatment. D The expression of SRSF10 was examined by qRT-PCR in HEK293T and THP-1 cells with or without lactate treatment. Error bars represent mean ± SD from n = 3 independent experiments, *p < 0.05, **p < 0.01 (B–D). E, F Western blot was used to determine the lactation levels HEK293T and THP-1 cells after treatment with Lactate, Sodium dichloroacetate (DCA) and 2-Deoxy-D-glucose (2-DG). G, H ChIP-qPCR and ChIP-PCR analysis the H3K18la was enriched in the SRSF10 promoter region. I, J SRSF10 bound to the fanking intron sequence of circMETTL3 detected by RIP assay. Intron 3 and intron 6 were selected for RIP experiments using the SRSF10 antibody and referred to the SRSF10 binding site of METTL3 pre-mRNA in THP-1 and 293T cells. Data represent mean ± SD of triplicate independent experiments, **p < 0.01 (G, I, J).