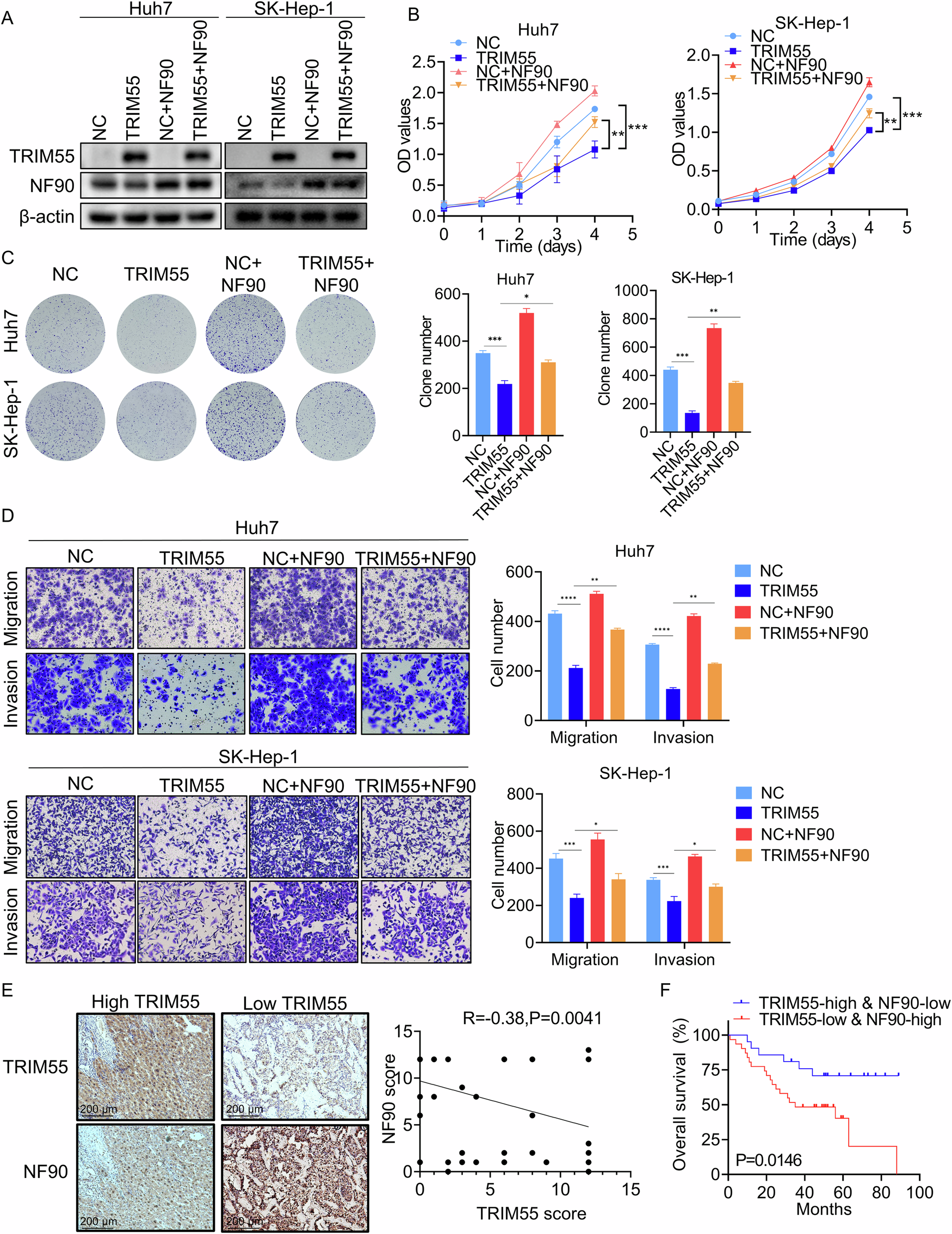
Fig. 6: TRIM55 inhibits HCC cells proliferation and metastasis partially via NF90.

A The efficacy of TRIM55 overexpression and NF90 reintroduction was validated via immunoblotting analysis. B NF90 partially abolished the TRIM55-induced inhibition of proliferation in HCC cells as confirmed by CCK-8 assays. C NF90 partially abolished the TRIM55-induced inhibition of clone formation ability in HCC cells as confirmed by CCK-8 assays. D NF90 partly impaired the TRIM55-induced inhibition of migration and invasion in HCC cells as confirmed by transwell assays. E Representative images of IHC staining of NF90 in HCC tissues with different levels of TRIM55. Scatter diagram exhibited a negative correlation of TRIM55 and NF90 expression in HCC tissues. F The patients were categorized into the TRIM55-low & NF90-high and TRIM55-high & NF90-low groups based on IHC staining. Survival analysis of HCC patients by log-rank tests was performed. n = 3, *P < 0.05, **P < 0.01, ***P < 0.001, ****P < 0.0001.