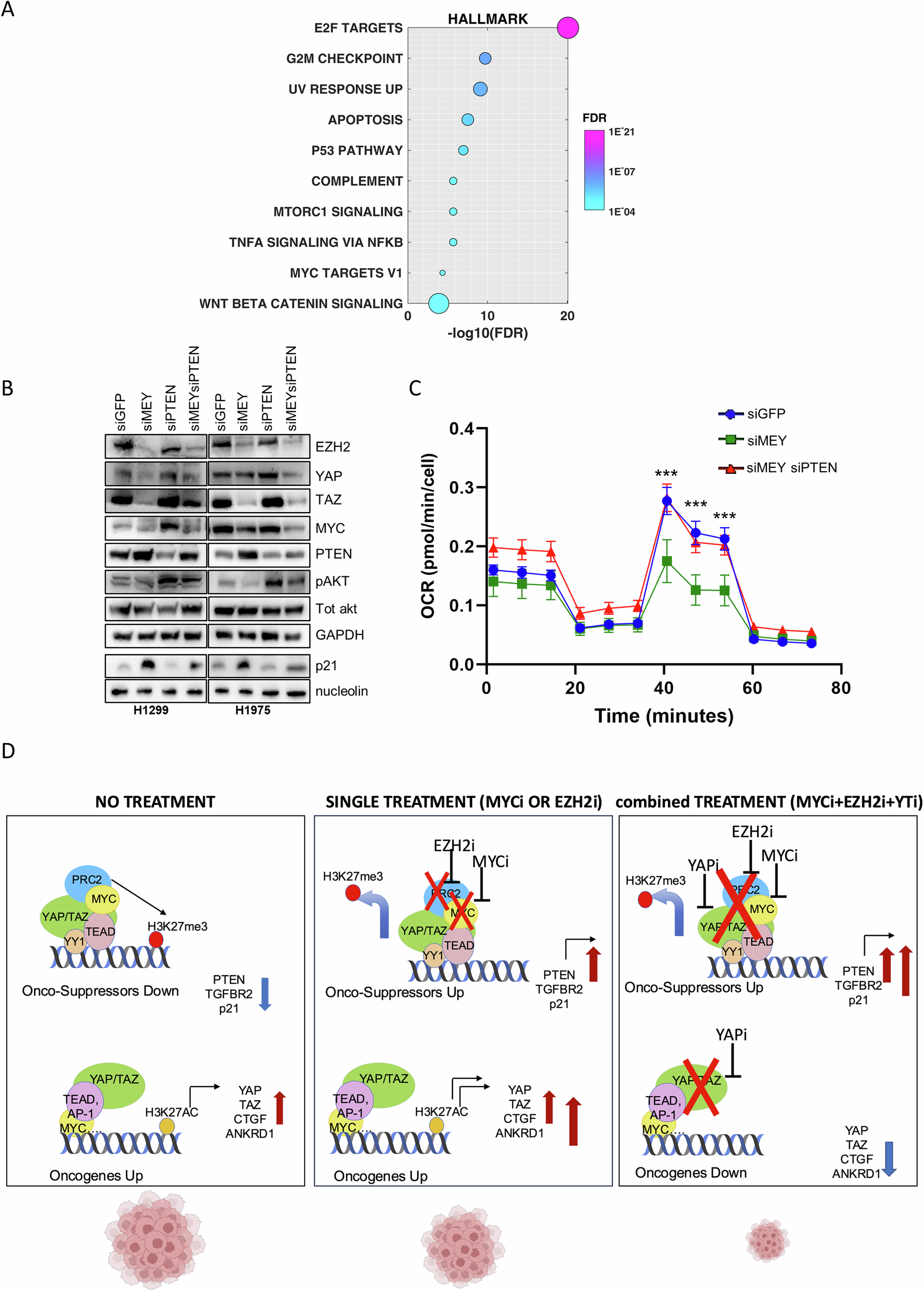
Fig. 5: PTEN interference reverses phenotypes induced by MYC, EZH2 and YAP/TAZ depletion.

A Gene set enrichment analysis (GSEA) of proteins significantly anti-correlated to PTEN in LUAD as obtained from cBioportal and listed in Table S2. The data set used for the analysis is the Lung Adenocarcinoma Firehose Legacy. FDR for each pathway is indicated. B WB of the indicated proteins at the indicated interference conditions in H1299 and H1975 cells. C Mitochondrial respiration measured as oxygen consumption rate through Sea Horse HS Mini Analyzer at the indicated interference conditions in H1299 cells. Data are represented as mean and SEM of three independent biological replicates. One-way ANOVA was applied to calculate the p value. siGFP vs siMEY p < 0.0001, n = 3 siMEY vs siMEY siPTEN p = 0.0003, n = 3. (3 is the number of the biological replicates, each of them has technical replicates). D Working model. In cancer, YAP and TAZ elicit their oncogenic role both through the inhibition of onco-suppressor genes and the activation of oncogenes, depending on associated transcriptional partners and epigenetic complexes. MYC and EZH2 cooperate with YAP and TAZ in the repression of onco-suppressor genes. The Inhibition of MYC and EZH2 de-represses onco-suppressor genes. However, YAP and TAZ activity increases onto oncogenic targets, which become hyper-activated. This can explain the resistance of solid cancers to the employment of MYC or EZH2 inhibitors as single agents. Concomitant inhibition of MYC, EZH2 and YAP/TAZ, which causes both the de-repression of onco-suppressors and the inhibition of oncogenes, is a more effective treatment in lung cancer models.