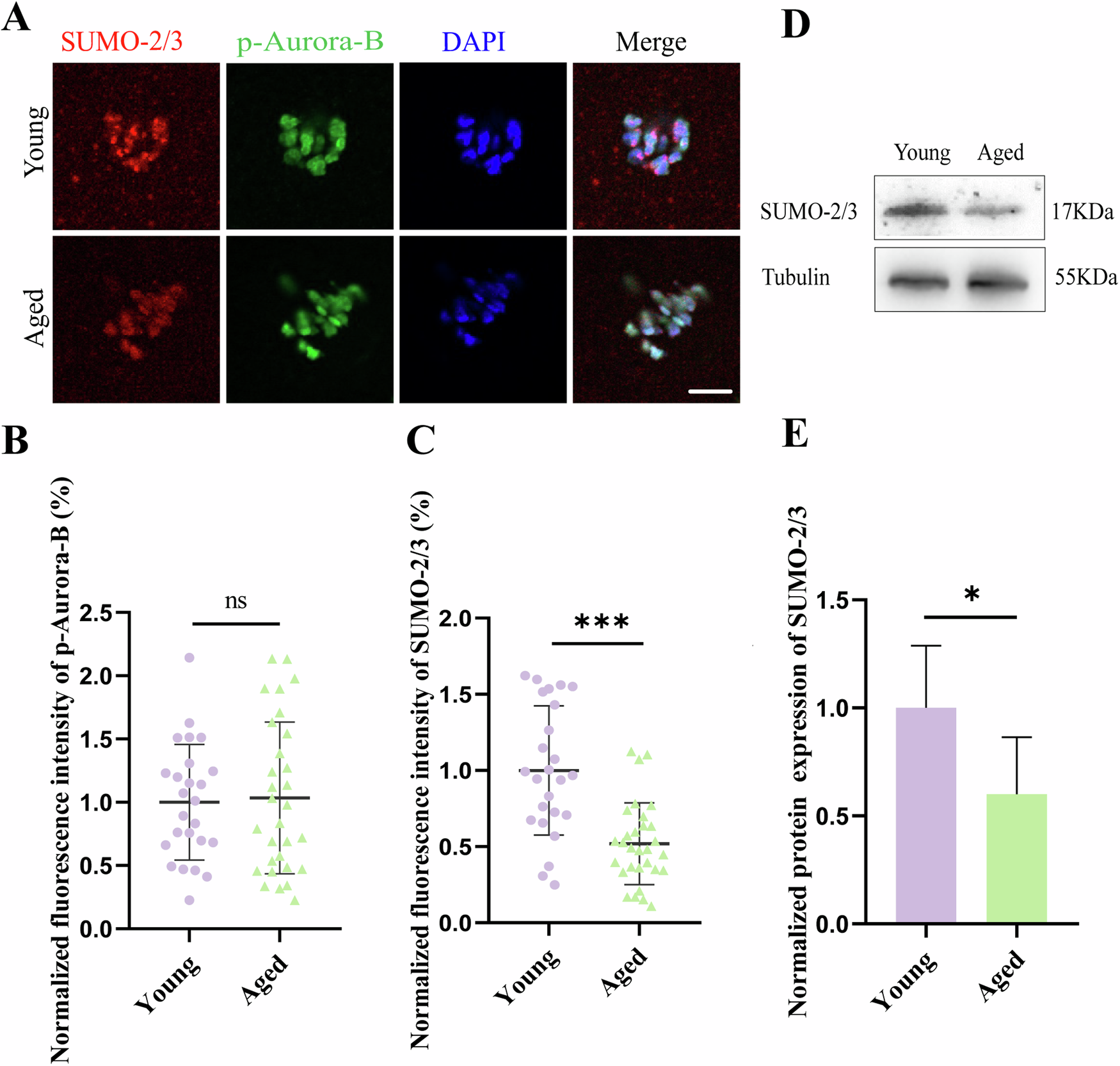
Fig. 2: Age-related SUMO-2/3 expression in mouse oocytes.

A Representative images of p-Aurora-B and SUMO-2/3 in pre-MI oocytes from young and old groups. Young: 6 weeks, Aged: 12 months. p-Aurora-B (green), SUMO-2/3 (red), and DAPI-labeled DNA (blue) were used. Scale bars: 5 μm. B The fluorescence intensity of p-Aurora-B in pre-MI oocytes from young and old mice. ns P > 0.05. C The fluorescence intensity of SUMO-2/3 in pre-MI oocytes from young and aged mice. ***P < 0.001. D Western blot analysis of SUMO-2/3 in pre-MI mouse oocytes in the young and old groups. E Statistical analysis of the protein expression of SUMO-2/3. *P < 0.05.