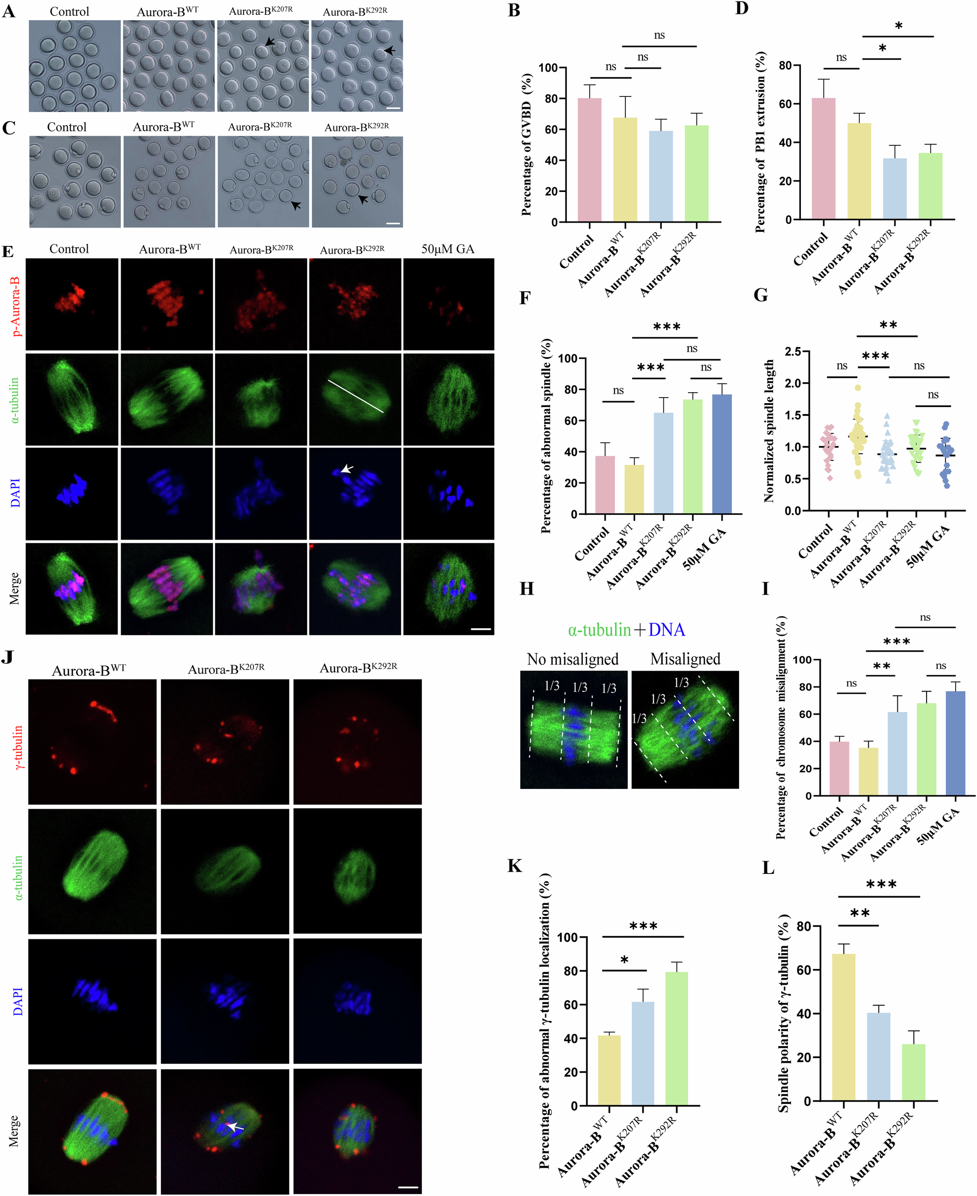
Fig. 4: SUMOylation of Aurora-B regulates spindle formation and chromosome alignment in mouse oocyte meiosis.

A Representative images of GVBD in mouse oocytes of control, Aurora-BWT, Aurora-BK207R and Aurora-BK292R groups. The black arrow indicates that the oocyte failed GVBD. Scale bars: 80 μm. B The percentage of GVBD after 4 h of culture in mouse oocytes of control, Aurora-BWT, Aurora-BK207R and Aurora-BK292R groups. ns P > 0.05. C Representative images of the first polar body extrusion in mouse oocytes of control, Aurora-BWT, Aurora-BK207R and Aurora-BK292R groups. The black arrow indicates that the oocyte failed to extrude the first polar body. Scale bars: 80 μm. D The percentage of first polar body extrusion after 13 h of culture in mouse oocytes of control, Aurora-BWT, Aurora-BK207R and Aurora-BK292R groups. ns P > 0.05, *P < 0.05. E Representative images of spindle morphology and chromosome alignment in MI oocytes of control, Aurora-BWT, Aurora-BK207R, Aurora-BK292R and GA groups. p-Aurora-B (red), α-tubulin (green) and DAPI-labeled DNA (blue). White line showing the distance between two poles of spindle was measured as spindle length. White arrow shows misaligned chromosomes. Scale bars: 5 μm. F The percentage of abnormal spindle morphology in MI oocytes of control, Aurora-BWT, Aurora-BK207R, Aurora-BK292R and GA groups. An oocyte without typical barrel-shaped spindle was marked as abnormal spindle morphology. ns P > 0.05, ***P < 0.001. G The percentage of spindle length in mouse oocytes of control, Aurora-BWT, Aurora-BK207R, Aurora-BK292R and GA groups. ns P > 0.05, **P < 0.01 and ***P < 0.001. H An oocyte was defined as chromosome misalignment when a chromosome fails to locate in the central third of spindle. I The percentage of chromosome misalignment in MI oocytes of control, Aurora-BWT, Aurora-BK207R, Aurora-BK292R and GA groups. ns P > 0.05, **P < 0.01 and ***P < 0.001. J Localization of γ‐tubulin in mouse oocytes of Aurora-BWT, Aurora-BK207R and Aurora-BK292R groups. γ‐tubulin (red), α-tubulin (green) and DAPI-labeled DNA (blue). White arrow indicates abnormal localization of γ‐tubulin. Scale bars: 5 μm. K The oocyte percentage of abnormal γ‐tubulin localization in MI oocytes of Aurora-BWT, Aurora-BK207R and Aurora-BK292R groups. An oocyte was defined as abnormal γ‐tubulin localization when all of or part of γ‐tubulin locate out of spindle poles. *P < 0.05, ***P < 0.001. L The percentage of spindle polarity of γ‐tubulin in MI oocytes of Aurora-BWT, Aurora-BK207R and Aurora-BK292R groups. The clusters of γ‐tubulin was counted, and the cluster number percentage of γ‐tubulin on spindle polar was calculated. **P < 0.01, ***P < 0.001.