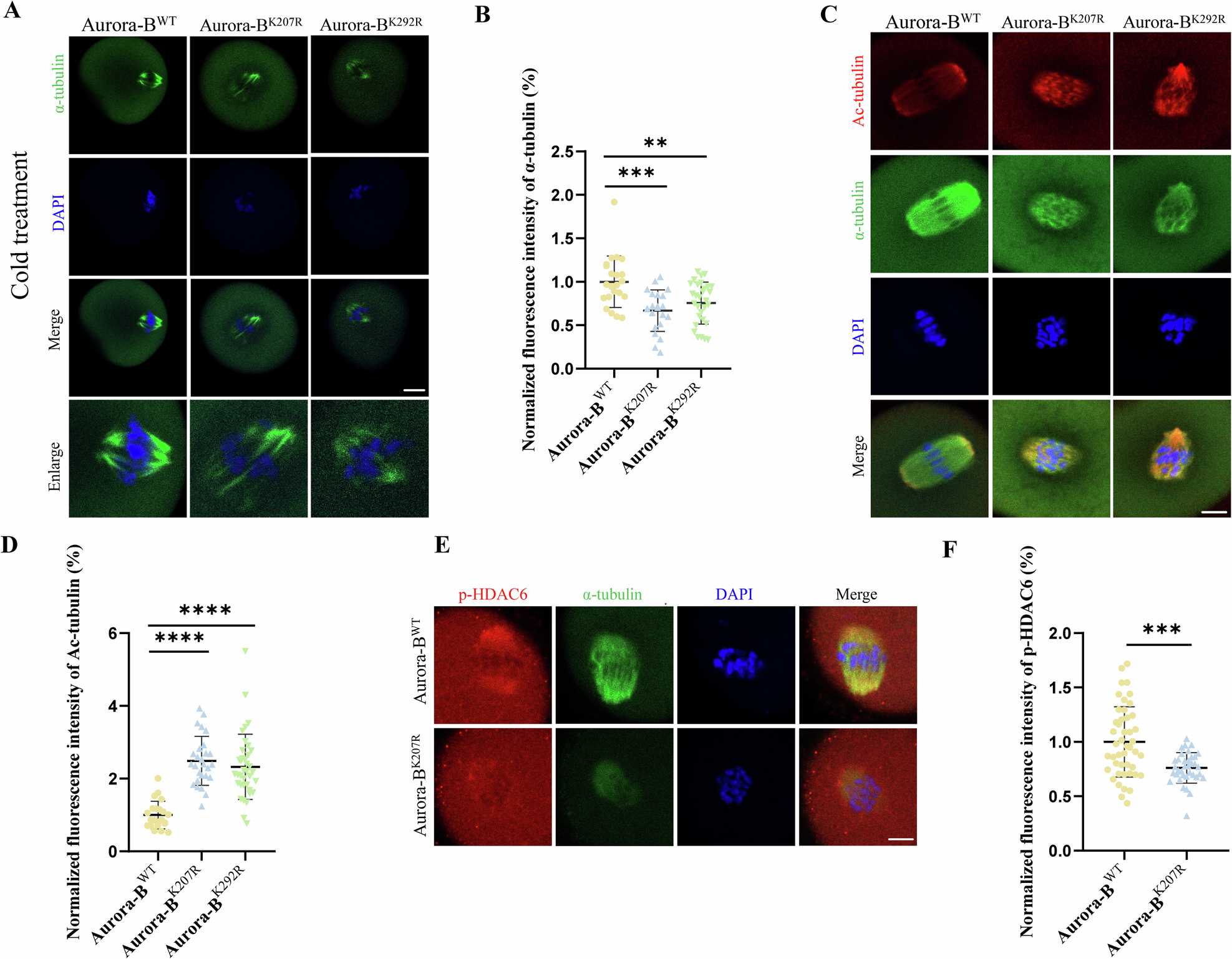
Fig. 5: SUMOylation of Aurora-B regulates tubulin acetylation levels in mouse oocytes.

A Representative images of α-tubulin in MI oocytes of Aurora-BWT, Aurora-BK207R and Aurora-BK292R groups after cold treatment. α-tubulin (green) and DAPI-labeled DNA (blue). Scale bar: 20 μm. B The fluorescence intensity of α-tubulin in MI oocytes in Aurora-BWT, Aurora-BK207R and Aurora-BK292R groups. **P < 0.01, ***P < 0.001. C Representative images of acetylated α-tubulin in MI oocytes of Aurora-BWT, Aurora-BK207R and Aurora-BK292R groups. Ac-tubulin (red), α-tubulin (green) and DAPI-labeled DNA (blue). Scale bar: 5 μm. D The fluorescence intensity of ac-tubulin in MI oocytes of Aurora-BWT, Aurora-BK207R and Aurora-BK292R groups. ****P < 0.0001. E Representative images of p-HDAC6 in MI oocytes of Aurora-BWT, Aurora-BK207R and Aurora-BK292R groups. p-HDAC6 (red), α-tubulin (green) and DAPI-labeled DNA (blue). Scale bar: 5 μm. F The fluorescence intensity of p-HDAC6 signals in MI oocytes of Aurora-BWT and Aurora-BK207R groups. ***P < 0.001.