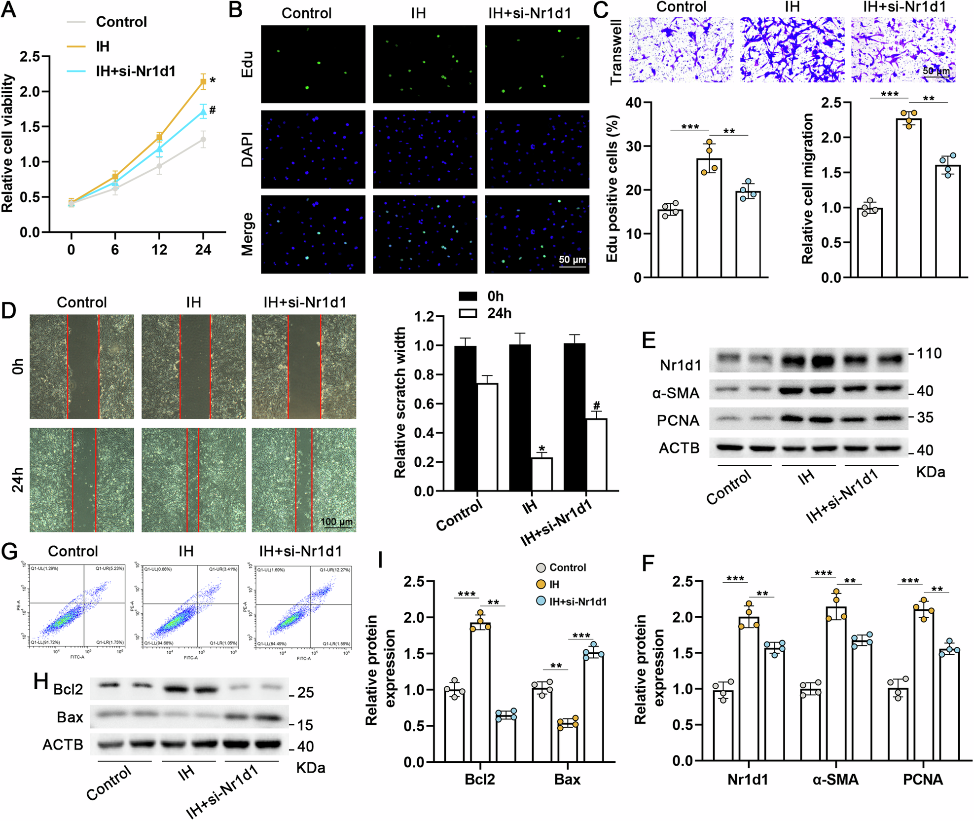
Fig. 3: Nr1d1 deficiency prevents proliferation and promotes apoptosis in IH-treated PASMCs.

A Relative cellular activity of PAMSCs in the three groups (Control, IH, IH+si-Nr1d1 groups) was assessed at 0, 6, 12, and 24 h using the CCK-8 kit. B Representative images and quantitative analysis of the proliferation in three group PASMCs using the Edu kit; green color represents positive cells, and DAPI stains the nuclei blue, scale bar = 50 µm. C Representative Images and quantitative analysis of the migration in each group of PASMCs reflected by Transwell, scale bar = 50 µm. D Representative Images and quantitative analysis of the migration in each group of PASMCs reflected by wound healing experiments, scale bar = 100 µm. E, F Representative blots and quantitative analysis of Nr1d1, α-SMA and PCNA in the three PASMCs groups. G Flow cytometry of apoptosis in the three PASMCs groups. H, I Representative blots and quantitative analysis of Bcl2 and Bax in the three PASMCs groups. Involved 4 biological replicates (N = 4). Data are shown as mean ± SD; *P < 0.05 verse Control group; #P < 0.05 verse IH group.