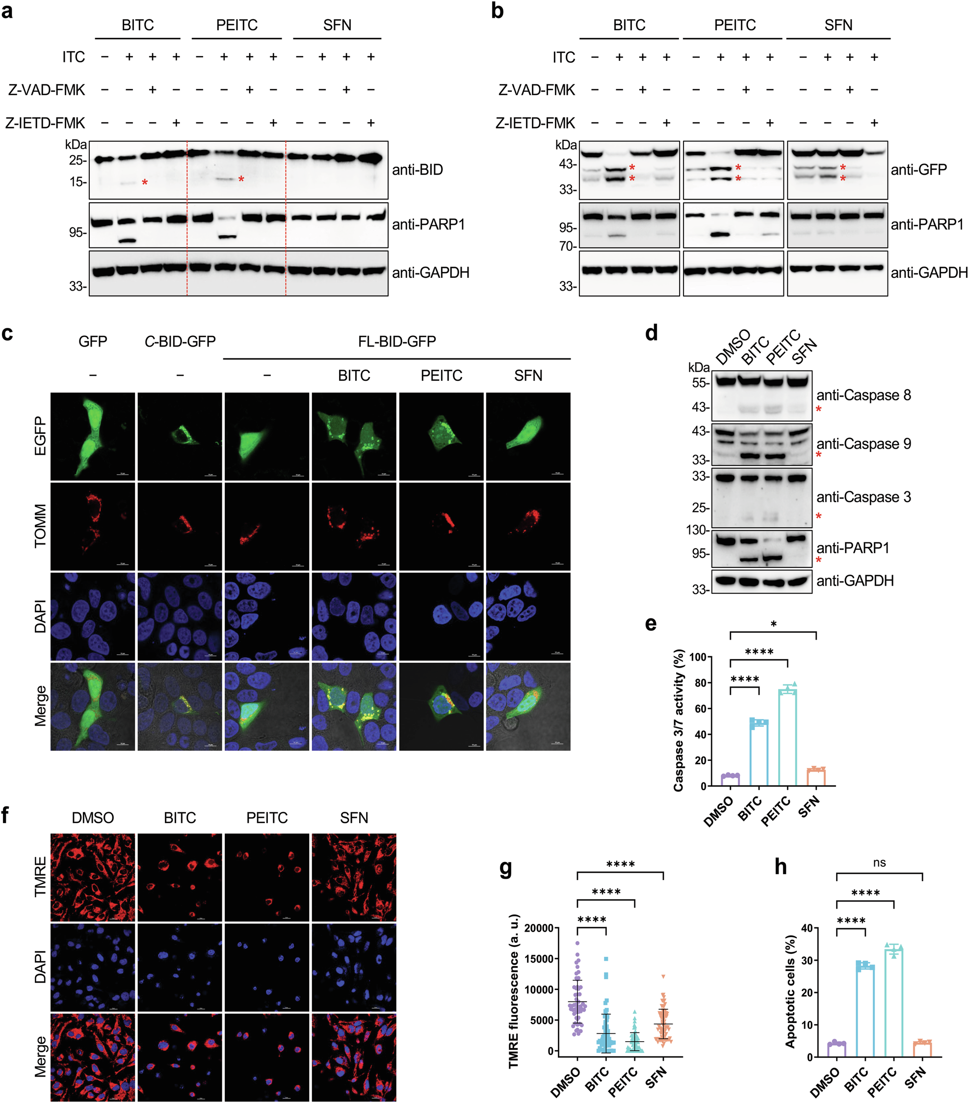
Fig. 4: ITCs induce the cleavage of BID and promote apoptosis.

a Western blotting analysis of endogenous BID cleavage induced by ITCs. HeLa cells were incubated with ITCs (20 µM) for 4 h in the absence or presence of Z-VAD-FMK (20 µM) or Z-IETD-FMK (20 µM). b Western blotting analysis of exogenous BID cleavage induced by ITCs. HeLa cells expressing GFP-tagged BID were incubated with ITCs (20 µM) for 4 h in the absence or presence of Z-VAD-FMK (20 µM) or Z-IETD-FMK (20 µM). Red asterisks indicate the cleaved proteins. c Confocal fluorescence imaging of BID. HeLa cells expressing GFP-tagged C-BID or full-length BID (FL-BID) and TOMM-mCherry were treated with ITCs (20 µM) as indicated for 4 h and imaged by confocal fluorescence microscopy. Scale bars = 10 µm. d Western blotting analysis of caspases after treatment with ITCs. HeLa cells were treated with ITCs (20 µM) as indicated for 4 h. Red asterisks indicate the cleaved proteins. e Caspase-3/7 activity measured by a caspase-3 substrate and flow cytometry. HeLa cells were treated with ITCs (20 µM) for 4 h. Data are shown as mean ± sd (n = 4). f Fluorescence imaging of mitochondrial membrane potential using TMRE in HeLa cells treated with ITCs (20 µM) for 4 h. Scale bars = 20 µm. g Quantification of fluorescence imaging data shown in (f). Data are shown as mean ± sd (n = 50 cells per condition). h Percentages of apoptotic cells measured by Annexin V staining and flow cytometry. HeLa cells were treated with ITCs (20 µM) for 4 h. Data are shown as mean ± sd (n = 4). Statistical analyses in (e, g, h) were performed with one-way ANOVA test (*p < 0.05, ****p < 0.0001, and ns p > 0.05).