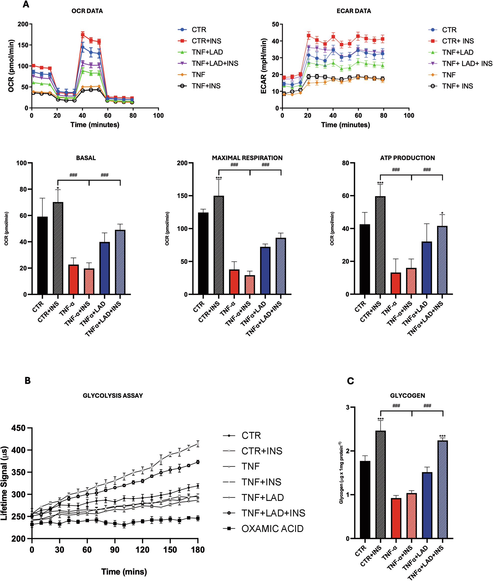
Fig. 8: Bioenergetic profile of IR hepatocytes.
From: TNFα-CXCR1/2 partners in crime in insulin resistance conditions

A Seahorse Mitostress assay and B Glycolysis assay in hepatocytes upon different conditions, data were expressed as Lifetime Signal (µs) (Significativity in a Suppl table), C Glycogen concentration in hepatocytes upon different conditions. Dataare mean ± SE of 3 different experiments; One way ANOVA. #p < 0.05, ##p < 0.005, ###p < 0.0005 vs. the other conditions with the same INS stimulation (N = 3); *p < 0.05, **p < 0.005, ***p < 0.0005 vs. their respective condition without INS stimulation (N = 3).