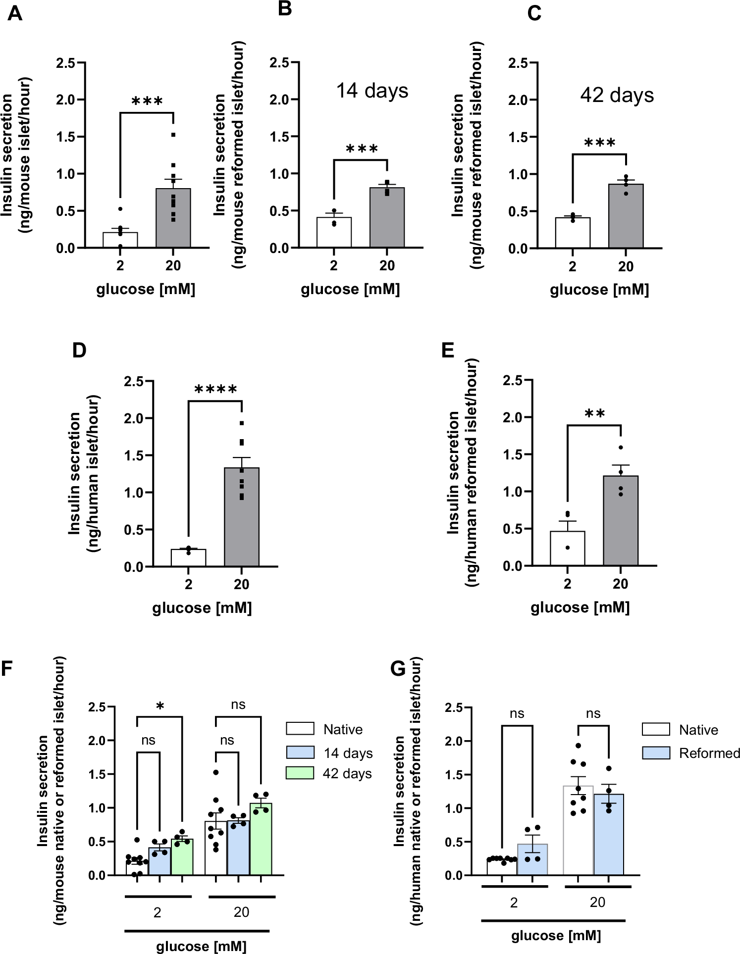
Fig. 4: Insulin secretory response of mouse and human reformed and native islets.
From: Reformed islets: a long-term primary cell platform for exploring mouse and human islet biology

Insulin secretion to supramaximal glucose concentration (20 mM) were assessed in primary islets (mouse—A, human—D) and reformed islets (mouse—B, C, human—E). In static incubation experiments, islets or reformed islets were pre-incubated for 2 h in Gey & Gey buffer supplemented with 2 mM glucose and then incubated for 1 h in the presence of either 2 mM or 20 mM glucose. Comparison between mouse native islets,14 days and 42 reformed islets were performed (G). Human native islets were compared with 14 days old human reformed islets (H). All data are shown as the mean ± SEM, n = 4–8 observations (representative of three experiments using mouse islets and human islets). *p < 0.05; **p < 0.01; ***p < 0.001; ****p < 0.0001 relative to the control samples at 2 mM glucose, unpaired Student t-test.