Fig. 7: Illustration of migration and invasion assays.
From: Reformed islets: a long-term primary cell platform for exploring mouse and human islet biology

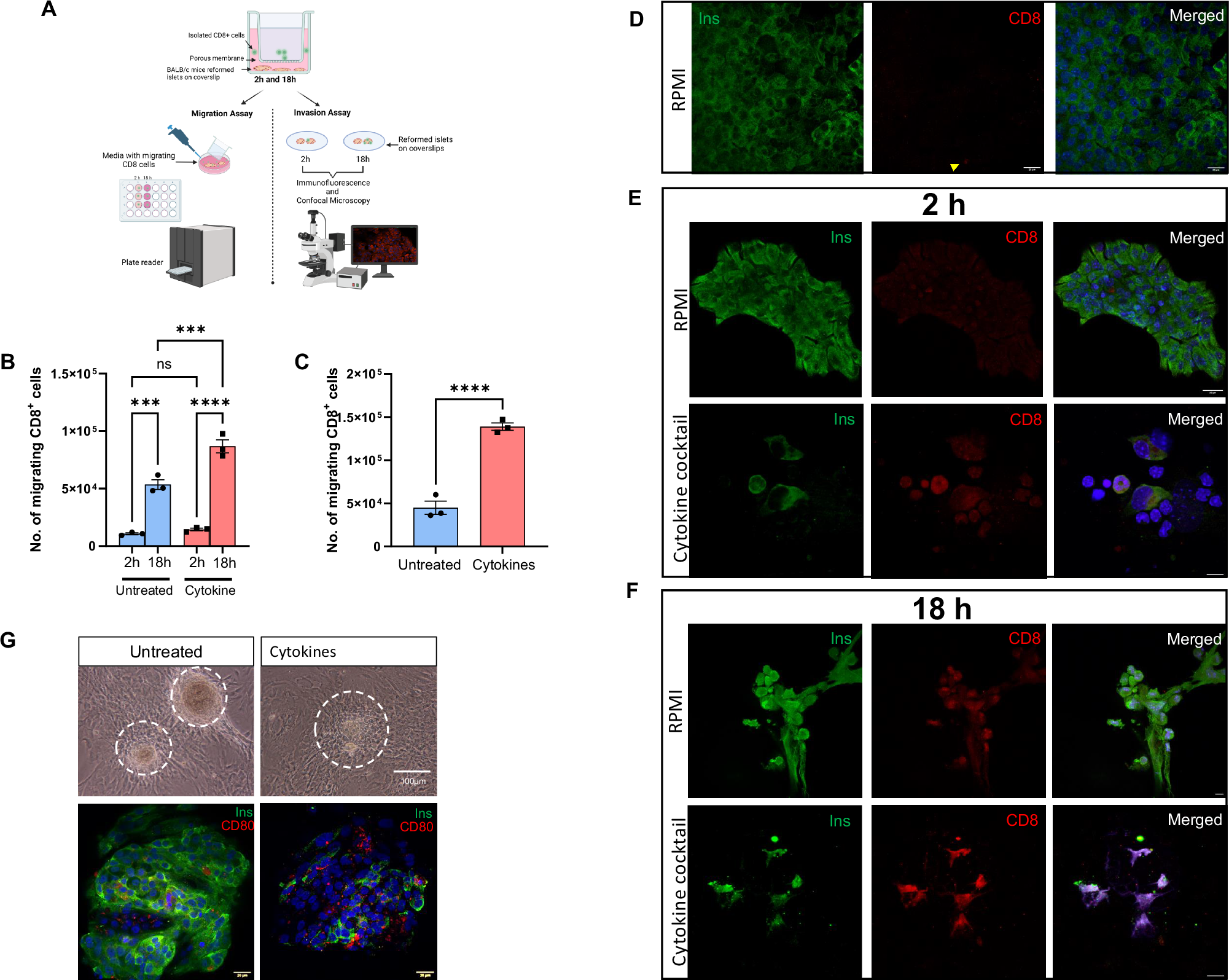
Schematic diagram of ex vivo migration and invasion assays of CD8+T cell and activated macrophages (RAW 264.7 cells) (A). Bar graph shows mean total percentage of CD8+T cells migrating when cocultured with haplotype matched BALB/c reformed islets (B). Bar graph shows mean total percentage activated RAW 264.7 macrophage-like cells co-cultured with reformed CD1 mouse islets and number of migrating cells ± SEM for three independent migration experiments (C). Two-way ANOVA or unpaired Student t-test were performed to assess significance. ****p <0.0001. In invasion experiments, the reformed islets were immunolabelled with antibodies against insulin (Ins; green), CD8 (red) and a nuclear stain DAPI or investigated using light microscopy (D–F). Cytokine-induced destruction of reformed islets was investigated at time points 2 h (E) and 18 h (F) in comparison to non-cytokine treated (control; RPMI) reformed islets. The infiltration of reformed islets with RAW 264.7 macrophage cells were investigated in the presence of cytokines (G) and immunolabelled with insulin and CD80, a macrophage marker (Ins; green), CD80 (red) and counterstained with a nuclear stain DAPI.