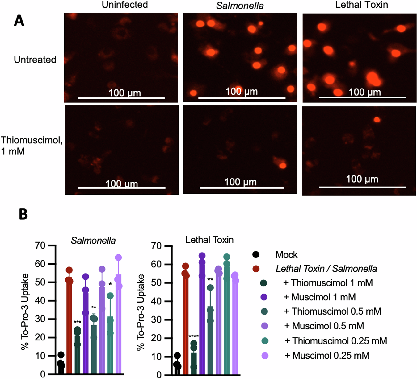
Fig. 2: Thiomuscimol inhibits To-PRO-3 uptake in a dose-dependent manner.
From: Broad-spectrum inflammasome inhibition by thiomuscimol

BMDM were treated with Salmonella or lethal toxin for a total of 2.5 h in the presence of the indicated concentrations of thiomuscimol or muscimol and uptake of the membrane-impermeant nuclear dye To-PRO-3 was assessed (A, B). Data are means ± SD, n = 3 replicates, representative of two independent experiments. *P < 0.05, **P < 0.01, ***P < 0.001, ****P < 0.0001 (Ordinary one-way ANOVA with Dunnett’s multiple comparison test) indicates significance compared to pyroptotic stimulus in the absence of thiomuscimol.