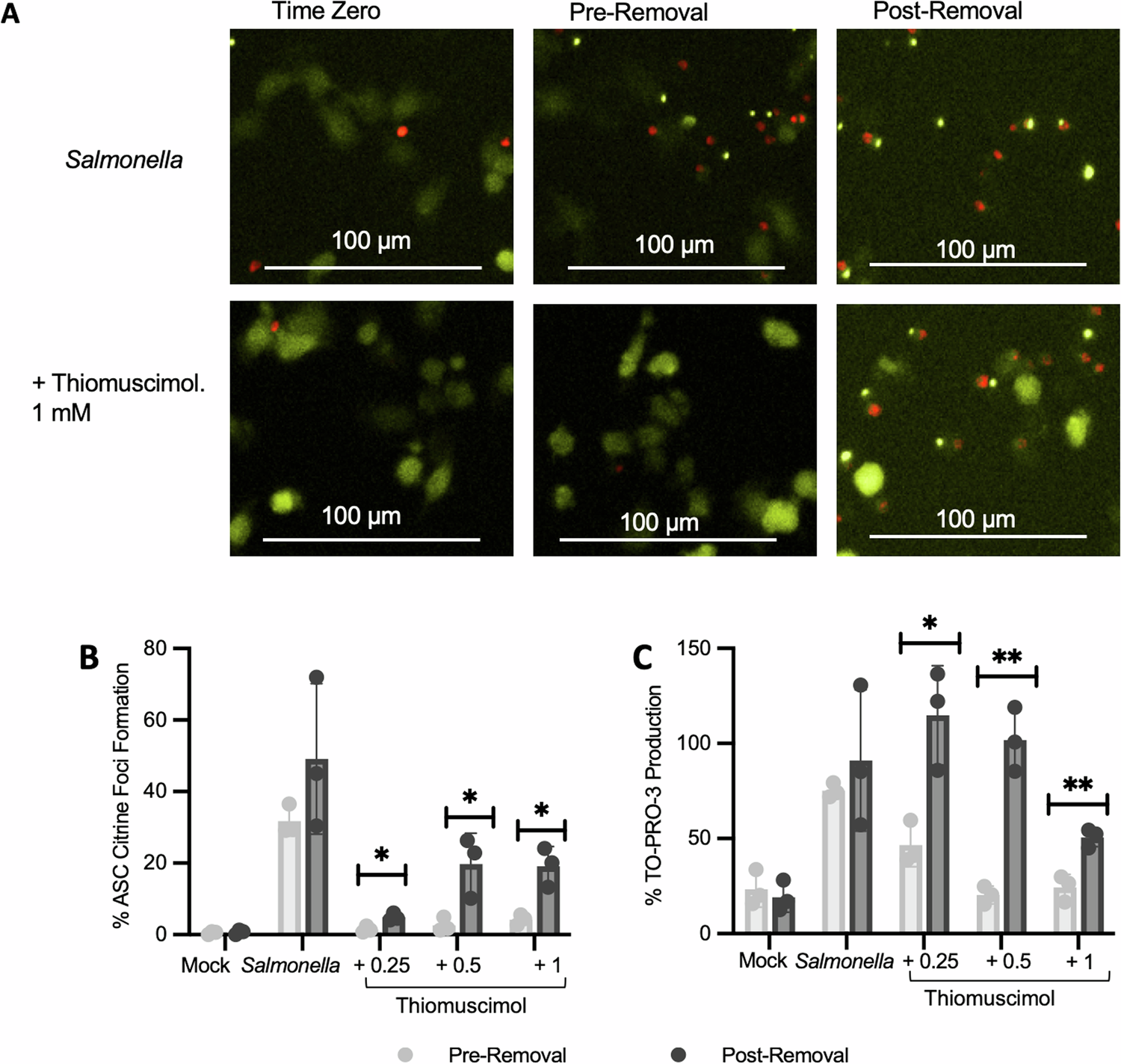
Fig. 6: Inhibition of inflammasome activation by thiomuscimol is reversible.
From: Broad-spectrum inflammasome inhibition by thiomuscimol

ASC-citrine expressing BMDM were infected with Salmonella for one hour in the presence of thiomuscimol as indicated. The cell culture medium was removed and replaced with fresh medium containing To-PRO-3 but no thiomuscimol and cells were imaged for an additional hour. Localization of the inflammasome adapter ASC (yellow) and uptake of the small membrane-impermeant nuclear dye To-PRO-3 (red) were assessed before and after removal of the cell culture medium (A–C). Data are means ± SD, n = 3 replicates, representative of two independent experiments. *P < 0.05, **P < 0.01, ***P < 0.001 (unpaired t-test).