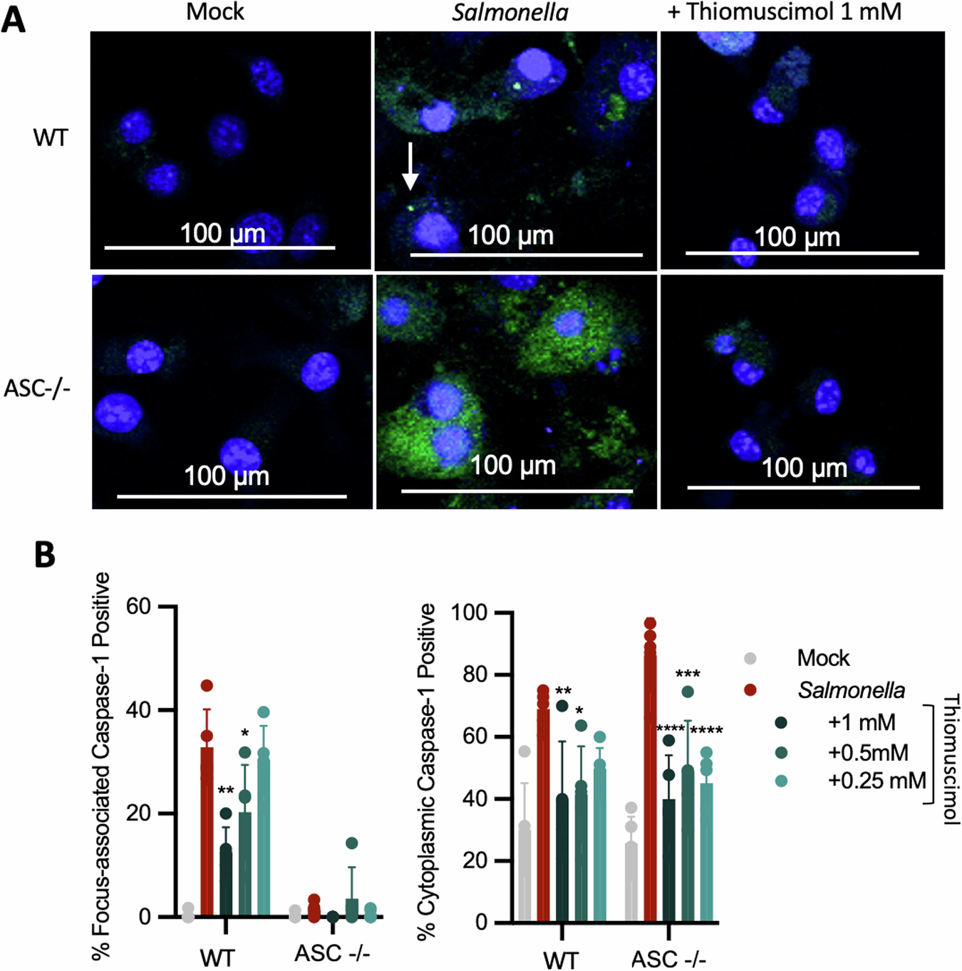
Fig. 9: Thiomuscimol inhibits ASC-dependent and ASC-independent caspase-1 activation.
From: Broad-spectrum inflammasome inhibition by thiomuscimol

Wild type C57BL/6 J (WT) and ASC −/− BMDM were infected with Salmonella for two hours in the presence of thiomuscimol as indicated. Caspase-1 activation was detected using FAM-YVAD-FMK (green) and nuclei were counterstained (blue) (A). The arrow points to an example of speck-localized active caspase-1. The percentage of cells containing speck-localized and diffuse cytoplasmic active caspase-1 were quantified individually (B). Data are means ± SD, n = 3-5 visual fields, representative of two independent experiments. *P < 0.05, **P < 0.01, ***P < 0.001, ****P < 0.0001 (Ordinary one-way ANOVA with Dunnett’s multiple comparison test) indicates significance compared to infection in the absence of thiomuscimol.