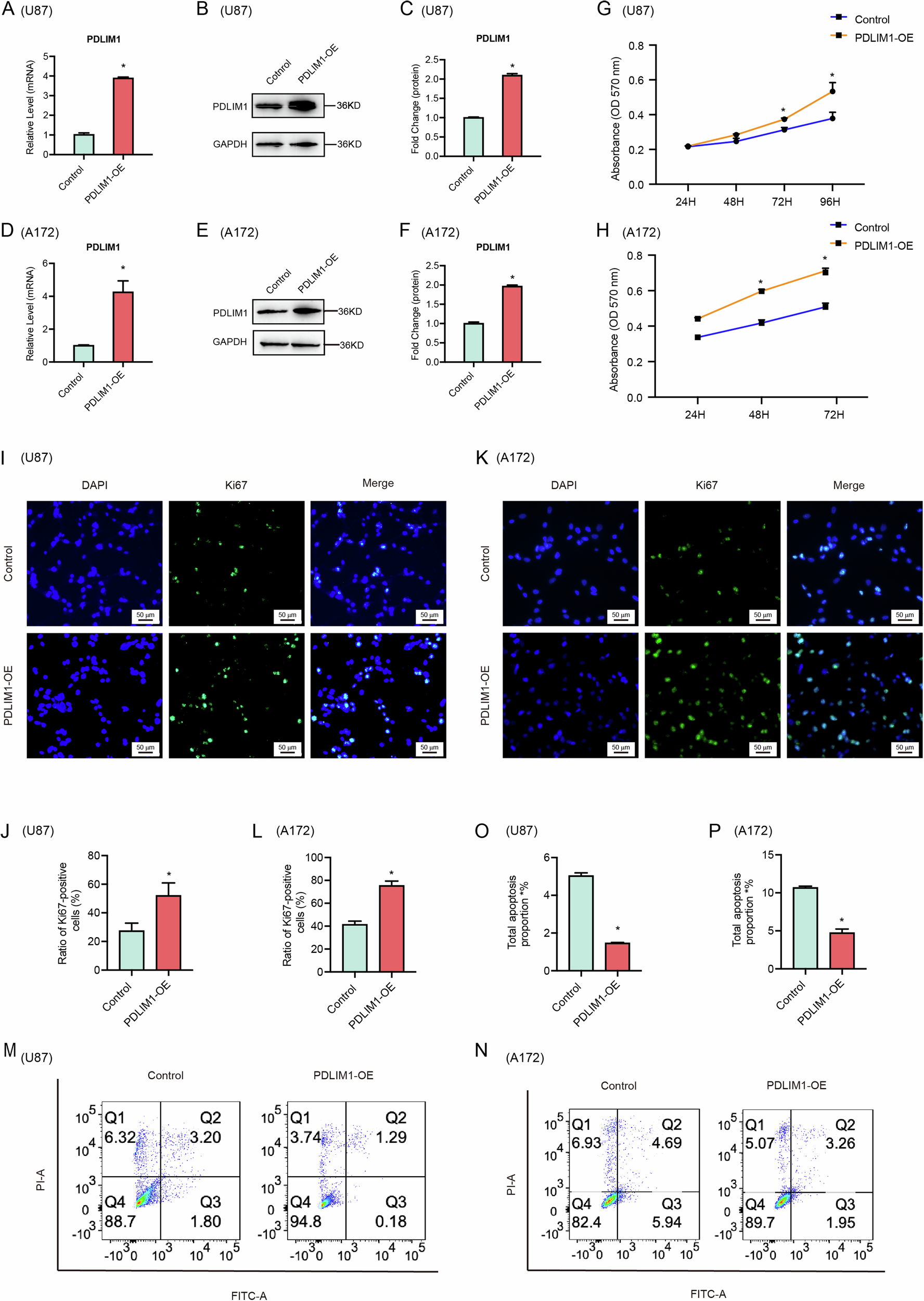
Fig. 3: PDLIM1 overexpression promoted GBM progression.

The overexpression of PDLIM1 in U87 cells was validated by A RT-qPCR and B, C western blots. The overexpression of PDLIM1 in A172 cells was validated by D RT-qPCR and E, F western blots. MTT assays showing that PDLIM1 overexpression promoted cell growth in both G U87 and H A172 cells, respectively. Immunostaining against Ki67 was performed on control and PDLIM1-overexpressing I, J U87 and K, L A172 cells, respectively. Annexin V/PI apoptosis assays were performed on control and PDLIM1-overexpressing M, O U87 and N, P A172 cells, respectively. Control, empty vector control; PDLIM1-OE, PDLIM1 overexpression; *P < 0.05.