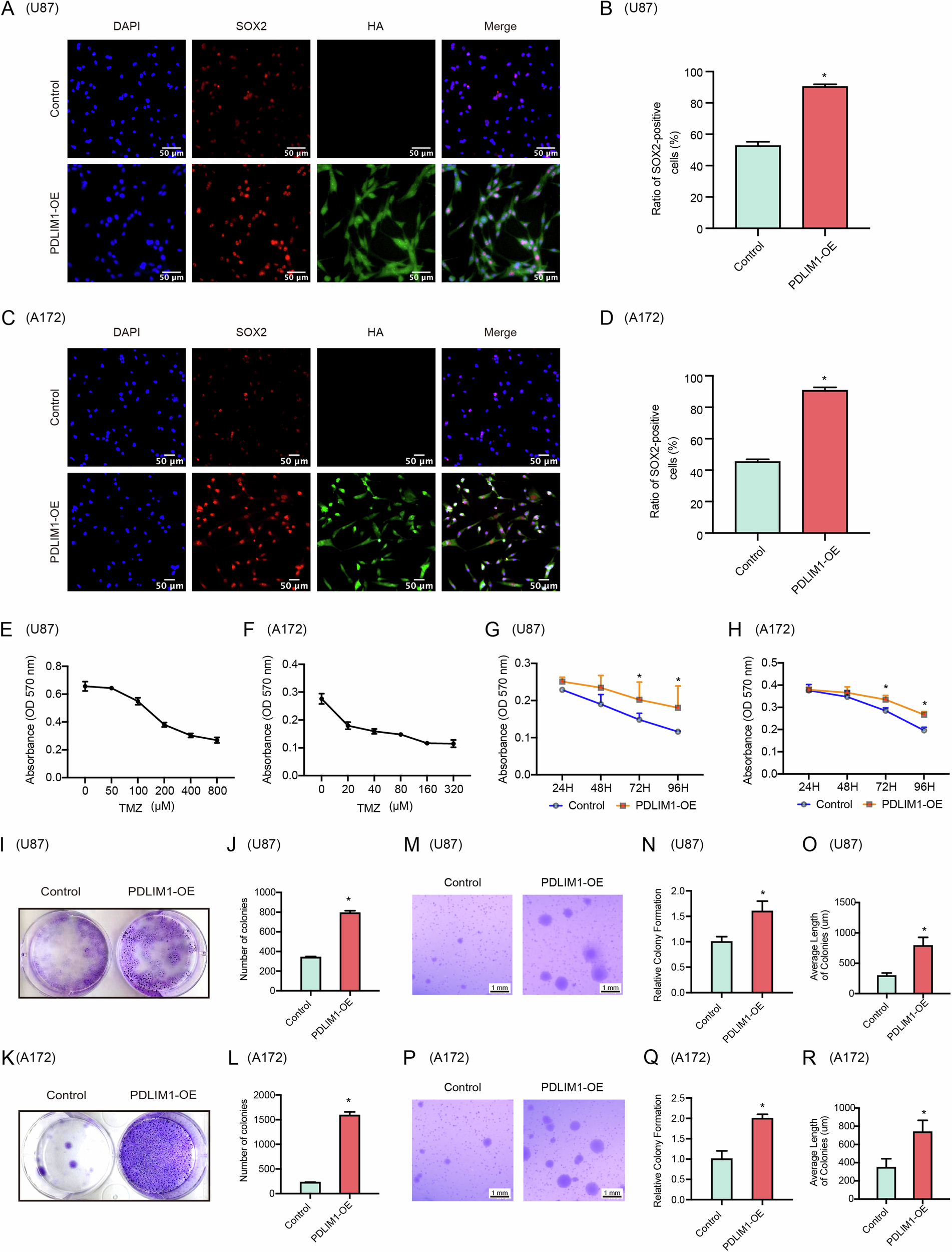
Fig. 4: PDLIM1 overexpression promoted GSC-mediated processes.

Co-immunostaining against HA-tagged PDLIM1 and SOX2 was performed on control and PDLIM1-overexpressing A, B U87 and C, D A172 cells, respectively. The IC50 of temozolomide (TMZ) was determined on E U87 and F A172 cells, respectively. The overexpression of PDLIM1 significantly improved the chemoresistance of G U87 and H A172 cells to TMZ. Colony formation assays were performed on control and PDLIM1-overexpressing I, J U87 and K, L A172 cells, respectively. Soft agar assays were performed on control and PDLIM1-overexpressing M–O U87 and P–R A172 cells, respectively. Control, empty vector control; PDLIM1-OE, PDLIM1 overexpression; *P < 0.05.