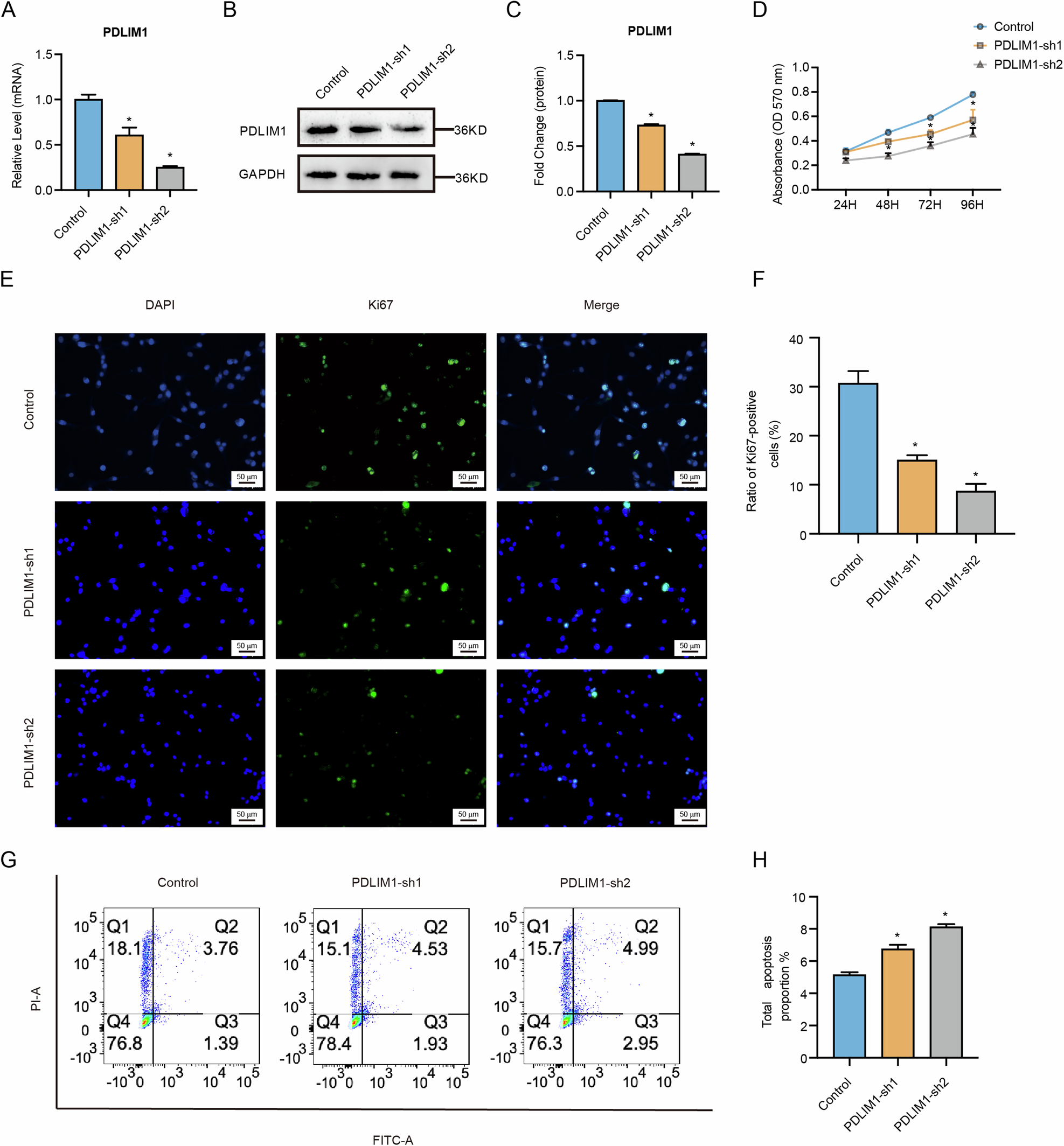
Fig. 6: PDLIM1 knockdown inhibited GBM progression.

The knockdown of PDLIM1 in U87 cells was validated by A RT-qPCR and B, C western blots. D MTT assays showing that PDLIM1 knockdown inhibited cell growth. E, F Immunostaining against Ki67 was performed on control and PDLIM1 knockdown U87 cells. G, H Annexin V/PI apoptosis assays were performed on control and PDLIM1 knockdown U87 cells. Control, scramble shRNA control; PDLIM1-sh1 and PDLIM1-sh2, two independent PDLIM1 knockdown; *P < 0.05.