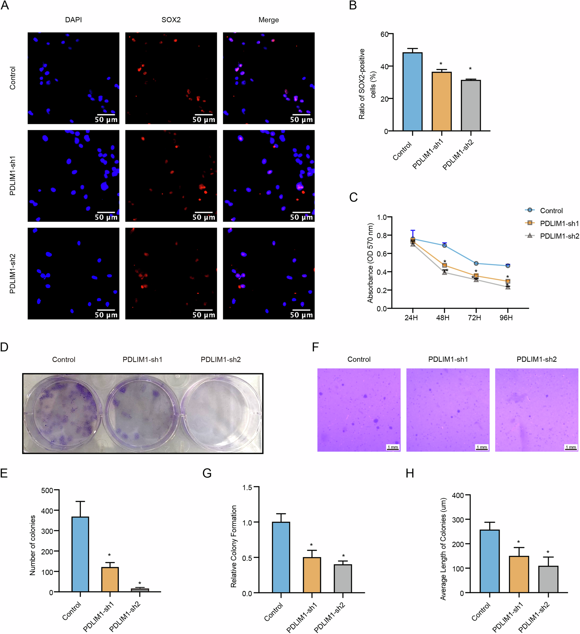
Fig. 7: PDLIM1 knockdown inhibited GSC-mediated processes.

A, B Immunostaining against SOX2 was performed on control and PDLIM1 knockdown U87 cells. C The knockdown of PDLIM1 significantly inhibited the chemoresistance of U87 cells to TMZ. D, E Colony formation assays were performed on control and PDLIM1 knockdown U87 cells. F–H Soft agar assays were performed on control and PDLIM1 knockdown U87 cells. Control, scramble shRNA control; PDLIM1-sh1 and PDLIM1-sh2, two independent PDLIM1 knockdown; *P < 0.05.