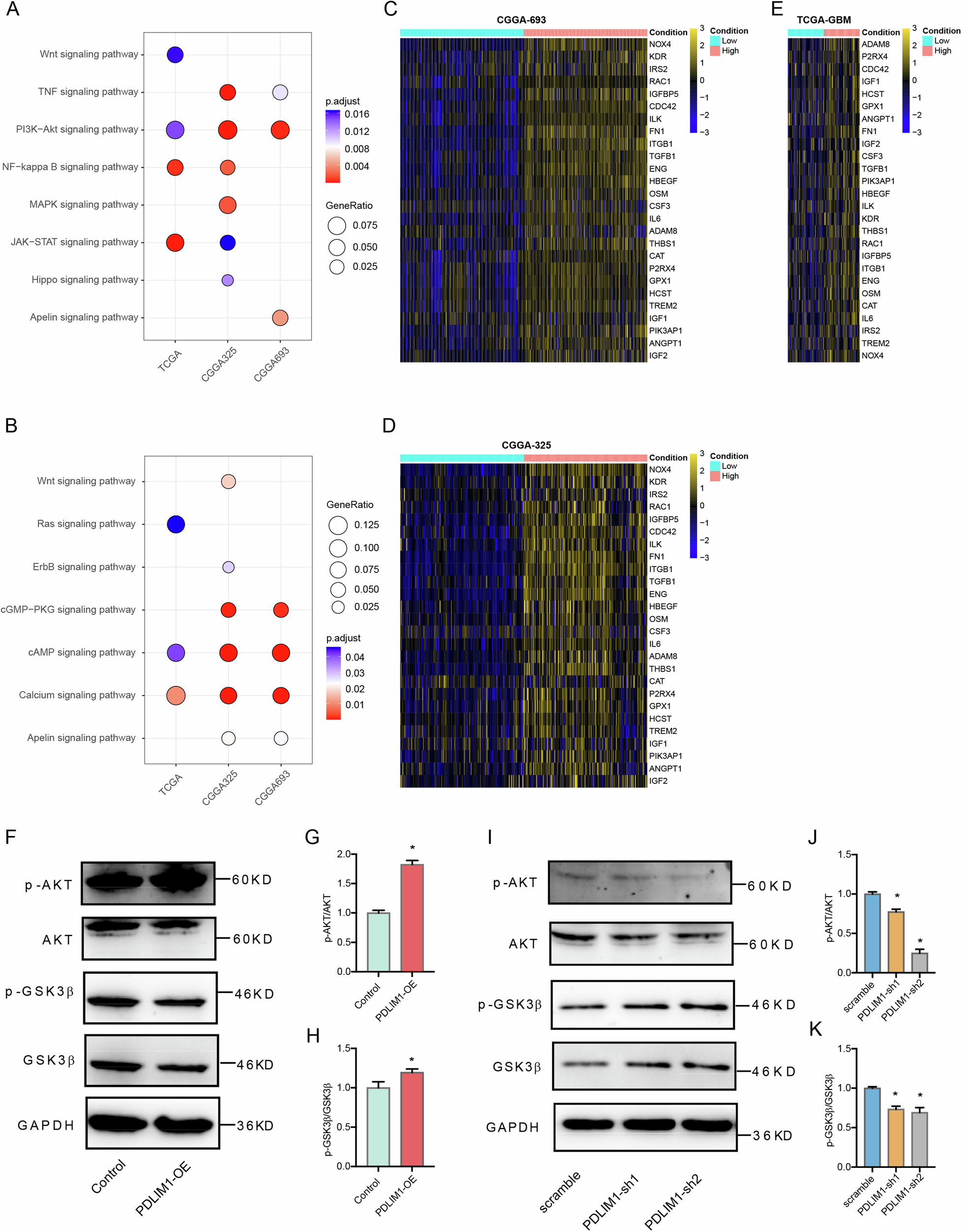
Fig. 8: PDLIM1 might regulate GBM progression and GSC through the PI3K-AKT pathway.

KEGG pathway analyses were performed on the A upregulated and B downregulated DEGs of the TCGA-GBM, CGGA-693, and CGGA-325 cohorts. The relative levels of PI3K-AKT pathway-related genes in low- and high-PDLIM1 expressing GBM samples of the C CGGA-693, D CGGA-325, and E TCGA-GBM cohorts. F–H Western blots against phosphorylated AKT (p-AKT), total AKT, phosphorylated GSK3β (p-GSK3β), and total GSK3β were performed on control and PDLIM1-overexpressing U87 cells. I–K Western blots against phosphorylated AKT (p-AKT), total AKT, phosphorylated GSK3β (p-GSK3β), and total GSK3β were performed on control and PDLIM1 knockdown U87 cells. GAPDH served as an internal control. Control, empty vector control; PDLIM1-OE, PDLIM1 overexpression; scramble, scramble shRNA control; PDLIM1-sh1 and PDLIM1-sh2, two independent PDLIM1 knockdown *P < 0.05.