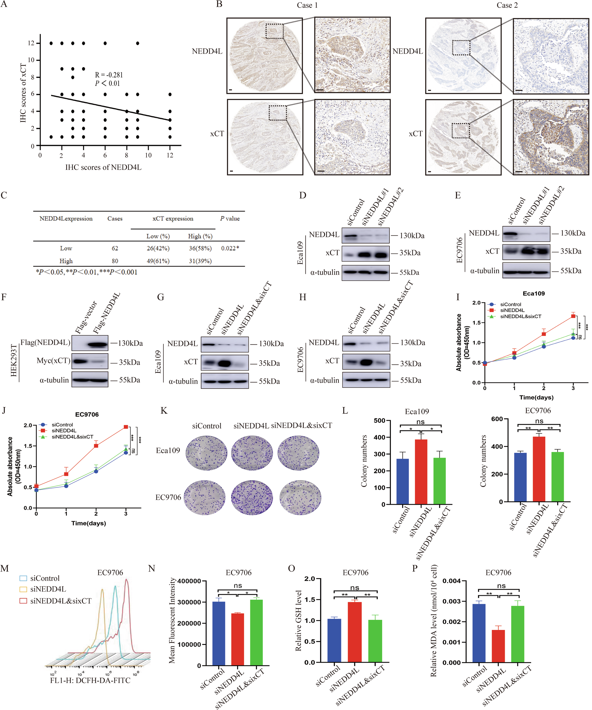
Fig. 4: NEDD4L expression reversely relates with xCT level in ESCC.

A–C Low NEDD4L expression was correlated with an increase level of xCT in ESCC samples (n = 142). D, E Silencing NEDD4L increased the xCT protein level in Eca109 and EC9706 cells. F NEDD4L overexpression reduced xCT protein level in HEK293T cells. G, H Silencing of xCT reduced NEDD4L depletion resulting in an increase in xCT protein levels. I, J Silencing xCT rescued the proliferation ability of cells with the NEDD4L depletion. n = 3 per group. K, L Silencing xCT rescued clone numbers with the NEDD4L depletion. n = 3 per group. M, N Silencing xCT rescued ROS level with the NEDD4L depletion. n = 3 per group. O Silencing xCT rescued GSH level with the NEDD4L depletion. n = 3 per group. P Silencing xCT rescued MDA content with the NEDD4L depletion. n = 3 per group. The data are presented as the mean ± SD. Statistical significance was determined by one-way ANOVA. *p < 0.05; **p < 0.01; ***p < 0.001; ns, not significant.