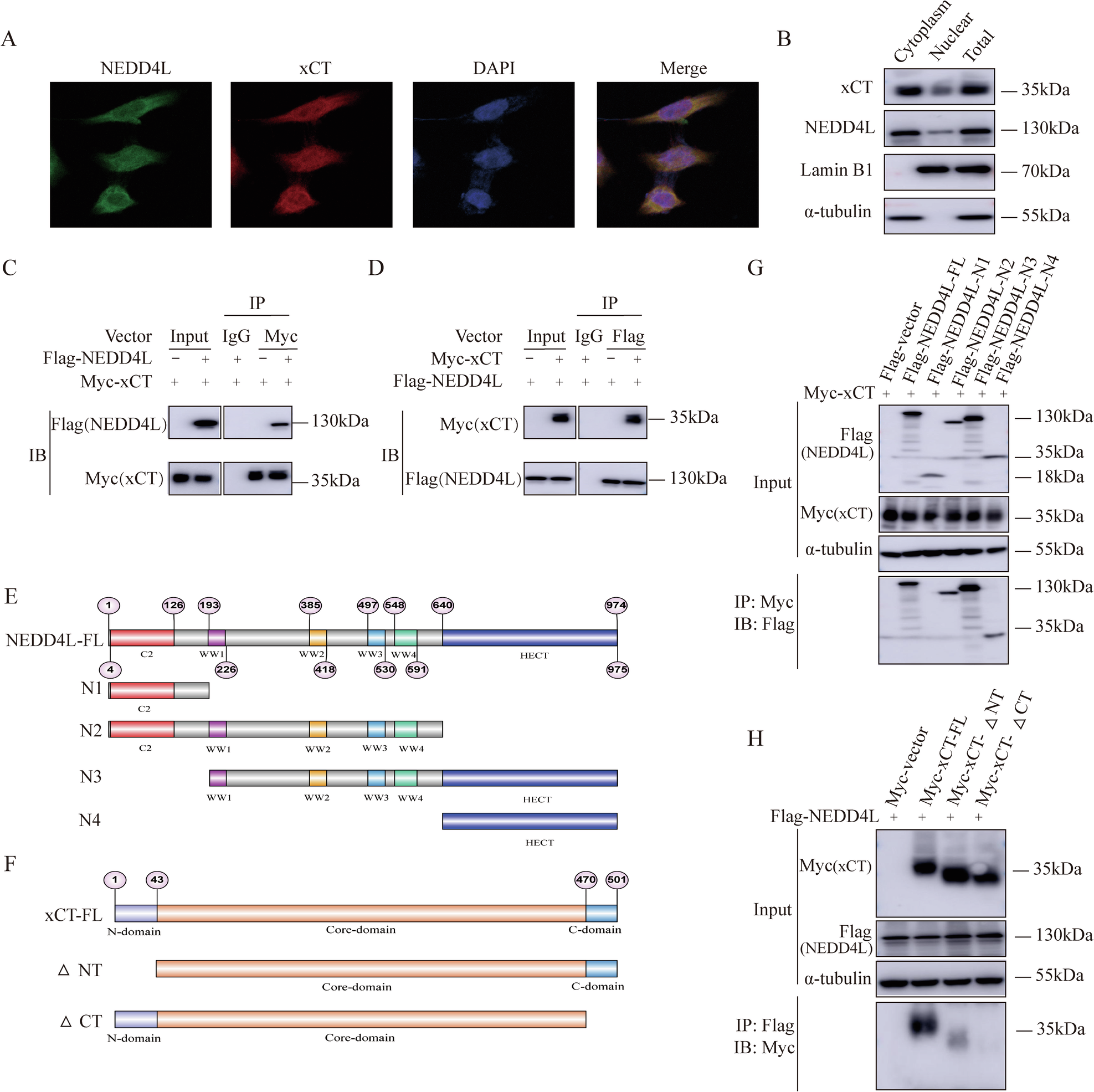
Fig. 5: NEDD4L associates with ∆CT domain of xCT through its WW and HECT domain.

A Intracellular localization of NEDD4L and xCT analyzed by IF assay. EC9706 cells were cultured in normal medium before fixation. Intracellular localization of xCT (red) and NEDD4L (green) were shown. Nuclei (blue) were stained with 4’,6-diamidino-2-phenylindole (DAPI). B Cytoplasm and nuclear were separated by kit. NEDD4L is mainly localized in the cytoplasm. α-tubulin and lamin B1 were used for cytoplasm and nuclear control. NEDD4L interacted with xCT in cytoplasm. C, D Co-IP assay revealed that NEDD4L connected with xCT in EC9706 cells. EC9706 cells were transfected with indicated Flag-NEDD4L and Myc-xCT plasmids, followed by Co-IP and western blotting detection. E, F NEDD4L and xCT domain structure and deletion mutants used for Co-IP assays. G NEDD4L bound to xCT at its WW and HECT domain. HEK293T cells were transfected with the indicated NEDD4L and xCT constructs, followed by Co-IP and western blotting assays. The WW and HECT domain of NEDD4L interacted with xCT. H xCT bonded to NEDD4L at its ∆CT domain. HEK293T cells were transfected with the indicated xCT and NEDD4L constructs, followed by Co-IP and western blotting detection.