Fig. 3: RT and CAR-T synergy therapy inhibits both local and abscopal tumor growth.
From: Systemic tumor regression with synergy therapy: radiotherapy and CAR-T

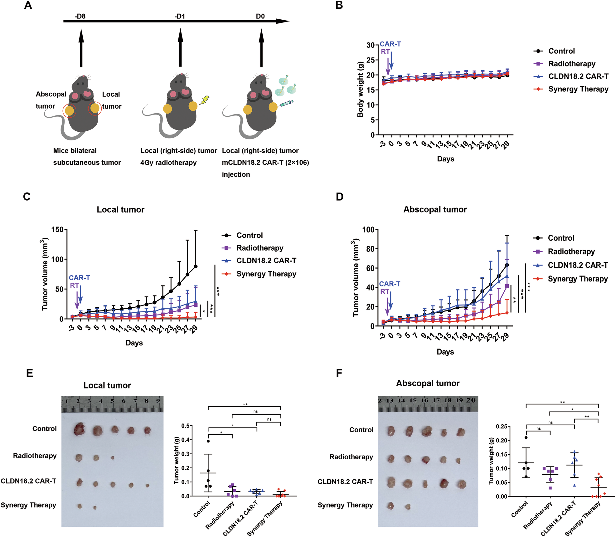
A Combine treatment schema in bilateral tumor model. C57BL/6 mice were implanted with CLDN18.2 panc02 on the left (2 × 106, on day 0) and right (2 × 106, on day 0) lower sides of the abdomen, and received treatment on day 7 and 8. The body weight (B) were recorded. Tumor growth curves represent the average volume of (C) local (treated, right-side) or (D) abscopal (untreated, left-side) tumors in each group. Data are represented as mean ± SD, the control group n = 5, radiotherapy group n = 6, CLDN18.2 CAR-T group n = 6 and synergy group n = 8. Two-way ANOVA was used for statistical analysis. ns, not significant representing, *p < 0.05, **p < 0.01, ***p < 0.001. The representative macroscopic images (left) of local tumors (E) and abscopal tumors (F) were shown, and the tumor weight (right) was measured separately.