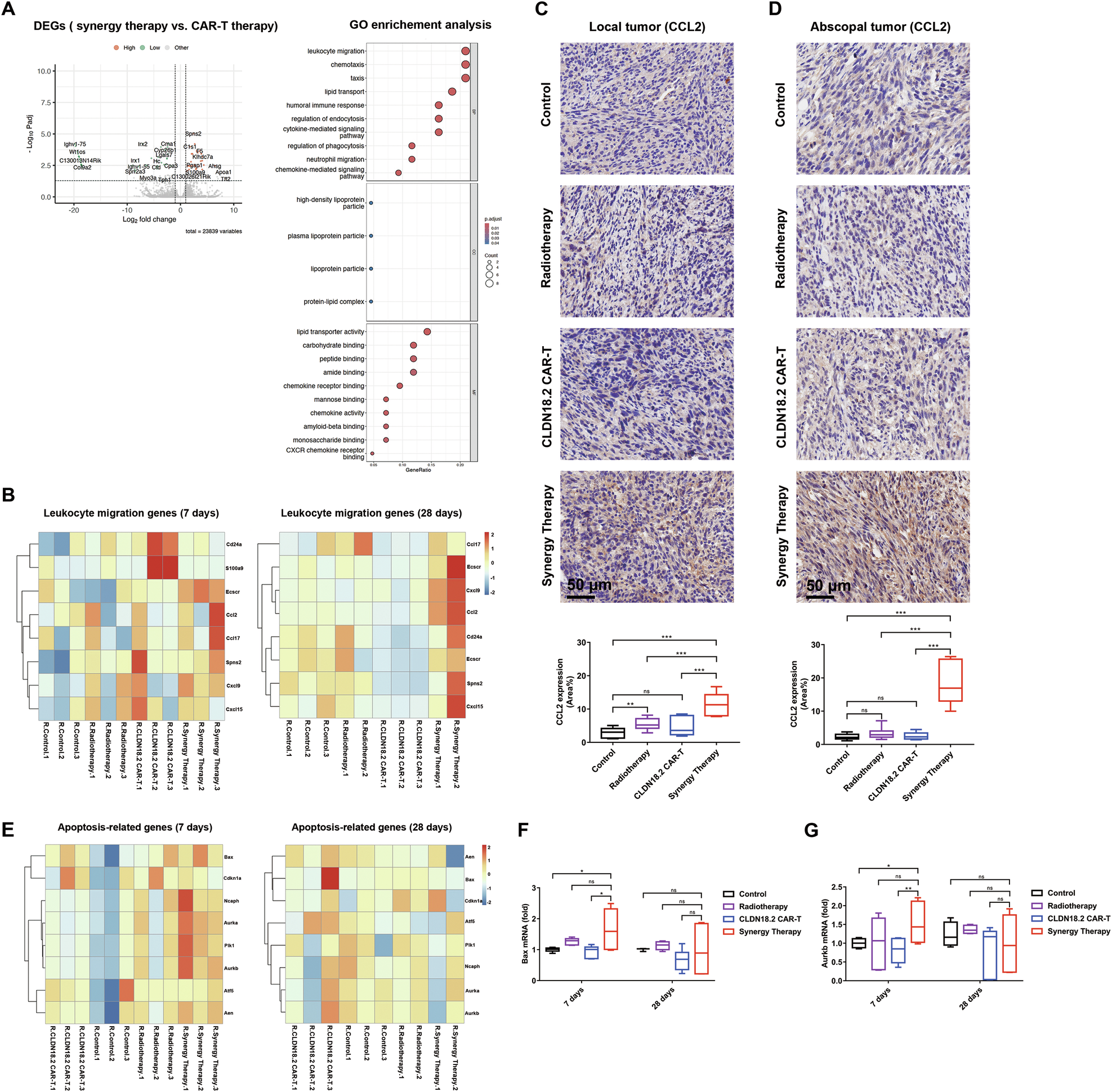
Fig. 5: RT and CAR-T synergy therapy up-regulated the expression of CXCL9 and CCL2 in local tumors.
From: Systemic tumor regression with synergy therapy: radiotherapy and CAR-T

A Volcano plots (left) of gene expression CAR-T monotherapy (left) and combine (right) in local tumor 28 days post CAR-T infusion (n = 3). All genes were showed using –log10(FDR) and log2(fold change) values and the red dots (up) and the green dots (down) represent genes with > 2fold change in expression and FDR < 0.01. Enrichment analysis (right) for gene sets in the differentially expressed genes characteristic for the RT + CAR-T groups. Colors and size in the scatter diagram represent the level of significance of the enrichment (−log 10 of the adjusted p values). B expression heat maps of right-side (local, treated) tumors in control group, RT group, CAR-T group, and CAR-T + RT group 28 days and 7 days post CAR-T treatment. GSEA software (Broad Institute) were used to calculate nominal P values and FDR q values. Immunohistochemistry of local tumor (C) and abscopal tumor (D) for CCL2. Quantification of CCL2 expression (area%) by Image J. E expression heat maps of right-side (local, treated) tumors in control group RT group, CAR-T group, and CAR-T + RT group 28 days and 7 days post CAR-T treatment. GSEA software (Broad Institute) were used to calculate nominal P values and FDR q values. qRT-PCR quantification of cell death related genes bax (F) and aurkb (G) in control group, RT group, CAR-T group, and CAR-T + RT group, data were normalized to housekeeping gene GAPDH. Statistically significant differences were calculated by two-tailed Student’s t test. Data in (C, D, F and G) presented as the mean ± SD, n = 4–8. *p < 0.05, **p < 0.01, ***p < 0.001.