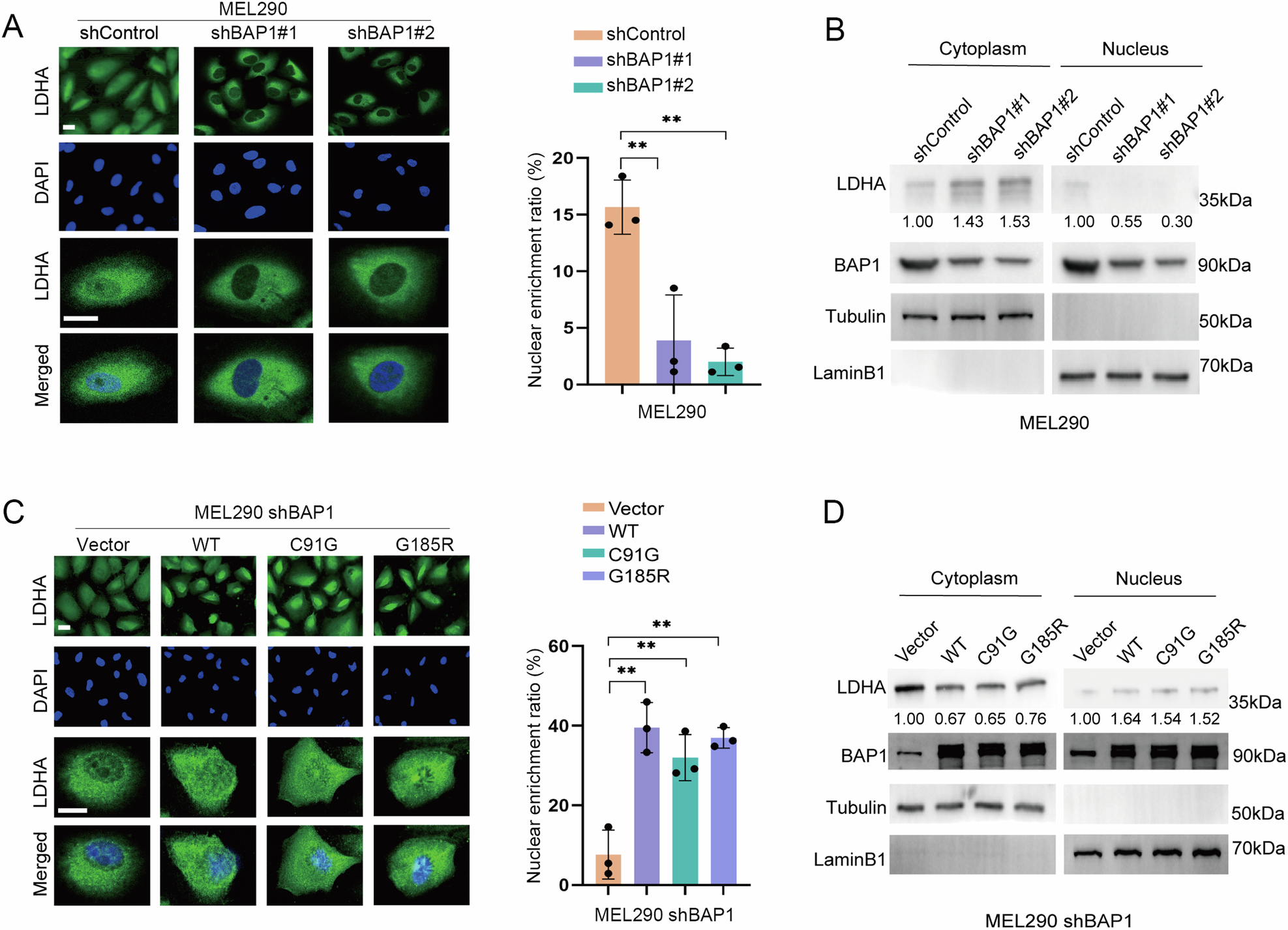
Fig. 4: BAP1 affects lactate production by regulating the subcellular localization of LDHA.

A Immunofluorescence staining of BAP1 knockdown cell lines. Reduced nuclear localization of LDHA in the BAP1 knockdown group. Each datapoint represents the mean value of nuclear enrichment ratio of each condition from three experimental replicates. Scale bar is 20 µm. B Western blotting for nucleus and cytoplasm separation of BAP1 knockdown cell lines. C Immunofluorescence staining of BAP1 reintroduction cell lines. The nuclear translocation of LDHA was significantly increased after complementation back to exogenous BAP1. Quantification of nuclear localization of LDHA cells as a percentage of total cell numbers, respectively. Scale bar is 20 µm. D Western blotting for nucleus and cytoplasm separation of BAP1 reintroduction cell lines.