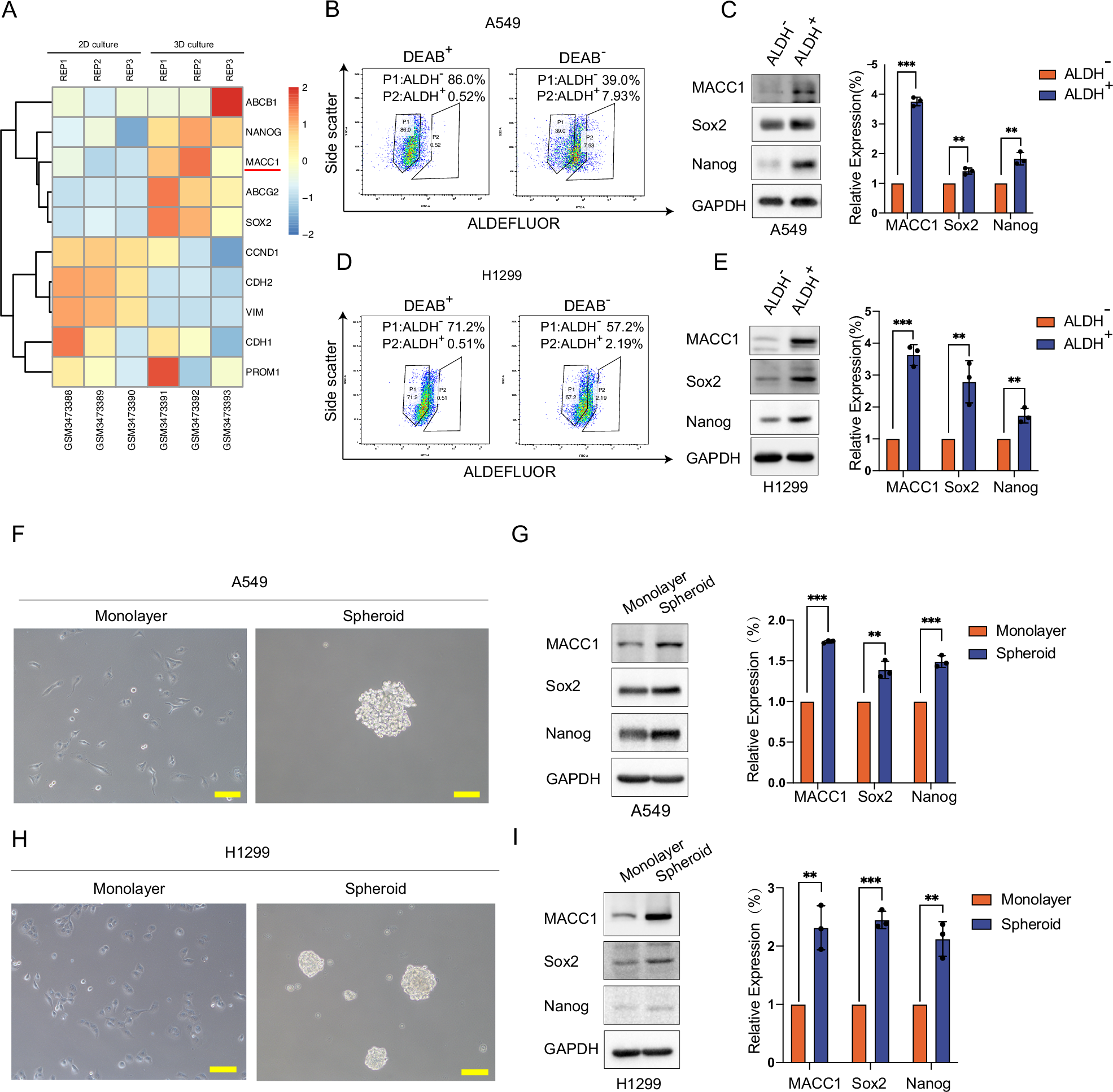
Fig. 1: MACC1 is upregulated in stemness-enriched lung cancer cells population.

A Heatmap displayed MACC1 upregulated in 3D cultured lung cancer cell line TUM622 using genome mRNA expression profiling data (GSE12538 from GEO database). ALDH flow cytometric sorting analysis of ALDH− (P1) and ALDH+ (P2) cell subpopulations proportion in A549 (B) and H1299 (D) cell lines. The protein level of MACC1 and stemness marker Sox2, Nanog were examined in A549 (C) or H1299 (E) cells after sorting into ALDH+ and ALDH- subpopulations, column graph represented relative quantification of protein, three replicates were shown for each group **P < 0.01, ***P < 0.001, two-tailed Student’s t-tests. Error bars represented mean ± SD. Lung cancer cell lines A549 (F) and H1299 (H) cultured with adherent (monolayer) or suspended (Spheroid) for 7 days. The protein level of MACC1 and stemness marker Sox2, Nanog were examined in A549 (G) or H1299 (I), column graph represented relative quantification of protein, three replicates were shown for each group. **P < 0.01, ***P < 0.001, two-tailed Student’s t-tests. Error bars: mean ± SD.