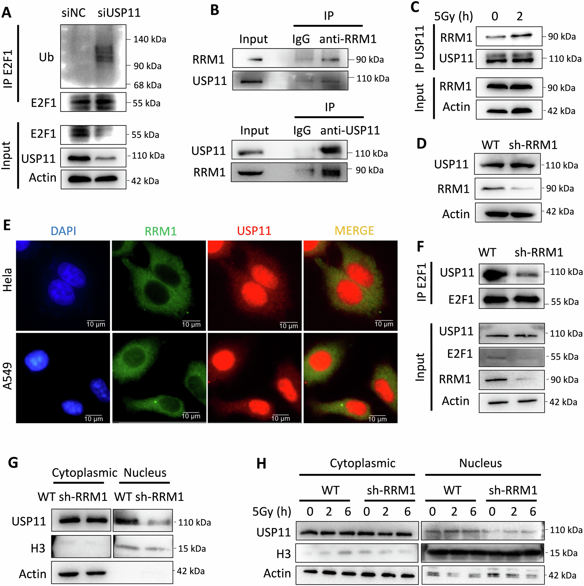
Fig. 4: RRM1 facilitates the entry of USP11 into the nucleus.

A After transfection with USP11 siRNA for 48 h, the levels of E2F1 ubiquitination and protein in the HEK293T cells were detected. B Immunoprecipitation of USP11 and RRM1 in HeLa cells using anti-RRM1 antibody and anti-USP11 antibody, respectively, followed by detection of the levels of the two proteins through Western blot, with IgG as a negative control. C Detection of changes in the interaction between RRM1 and USP11 in HeLa cells irradiated with 5 Gy at 0 and 2 h, respectively. D Detection of the expression of USP11 protein in HeLa wild-type and RRM1 knockdown cell lines separately. E Immunofluorescence labeling of RRM1 and USP11, respectively, to detect their co-localization in HeLa and A549 cells. F Detection of the amount of USP11 protein extracted by anti-E2F1 antibodies in HeLa wild-type and RRM1 knockdown cells by Western blot. G Evaluation of the effect of knocking down RRM1 on the protein content of USP11 in the cytoplasm and nucleus through nuclear-cytoplasmic separation experiments. H Detection of the cytoplasmic and nuclear protein levels of USP11 in HeLa wild-type and RRM1 knockdown cell lines at regular intervals after 5 Gy irradiation.