Fig. 1: PHGDH expression determines extracellular Ser consumption in cancer cells and correlates with tumor-induced myotubes diameter reduction.
From: Limiting serine availability during tumor progression promotes muscle wasting in cancer cachexia

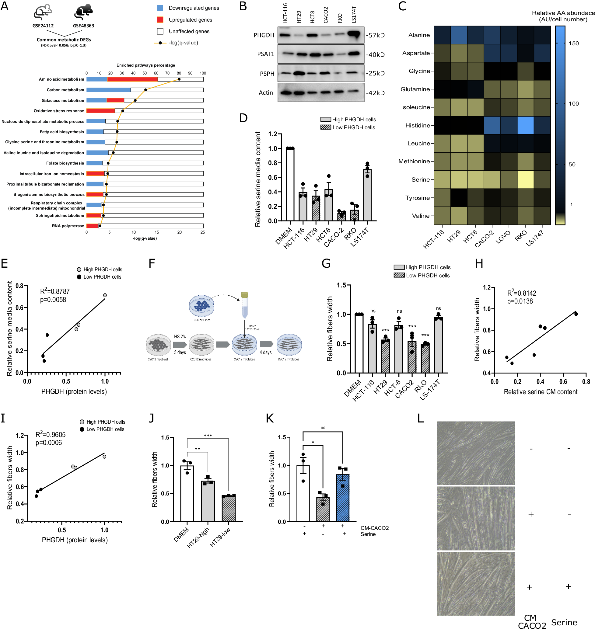
A Metascape functional enrichment analysis. Common and coherent metabolic DEGs, extracted from GSE24112 and GSE48363, were analyzed for ontology purposes. B PHGDH, PSAT1, PSPH protein levels in CRC cell lines. Cell lysates from HCT-116, HT29, HCT8, CACO2, RKO, and LS174T cells were analyzed by western blotting with the anti-PHGDH antibody. An anti-actin antibody was used to ensure equal protein loading. The image is representative of three independent experiments. C AA composition of cancer conditioned media (CM). Amino acids content in CM was analyzed by GC-MS on media collected following 48 h of incubation with muscle cells. Data are reported as normalized to serum-free DMEM abundance and are average of three independent experiments. Black label indicates relative value as 1. D Ser media content analyzed by GC-MS on media collected following 48 h of incubation with CRC cells. Data are expressed as relative to serum-free DMEM. One-way ANOVA with Sidak’s post hoc test (n = 3). Each dot represents a single experiment. E PHGDH protein levels-CM Ser content correlation analysis. Pearson correlation between PHGDH protein levels in CRC cell lines and Ser content from corresponding CM. F Schematic representation of CM-culturing experiments. G Alterations in myotubes width following CM incubation. Relative C2C12 myotubes fibers width following 96 h of incubation with boiled CMs derived from CRC cell lines cultures. CRC cell lines were incubated in serum-free DMEM medium for 48 h before collecting conditioned media (CM) and boiling them for 20 min to remove all protein components. Data are expressed as relative to serum-free DMEM. One-way ANOVA with Sidak’s post hoc test (n = 3). Each dot represents a single experiment. H Ser media content-myotubes width correlation analysis. Pearson correlation between Ser content in CM from CRC cell lines and C2C12 myotubes width following 96 h of incubation with CM. Data are normalized on values from C2C12 myotubes incubated in normal serum-free DMEM. I PHGDH protein levels-myotubes width correlation analysis. Pearson correlation between PHGDH protein levels in CRC cell lines and C2C12 myotubes width following 96 h of incubation with corresponding CM. J Alterations in myotubes width following incubation with CM from HT29-high and HT29-low cells. Relative C2C12 myotubes fibers width following 96 h of incubation with boiled CM derived from high PHGDH HT29 and low PHGDH HT29-expressing cells. Data are normalized to width values from C2C12 cells incubated in serum-free DMEM. One-way ANOVA with Dunnett’s post hoc test (n = 3). Each dot represents a single experiment. K Ser supplementation rescues C2C12 myotubes width reduction under CM incubation. Relative C2C12 myotubes fibers width following 96 h of incubation with boiled CM derived from CACO2 cells supplemented or not with exogenous Ser (0.4 mM). Data are normalized to width values from C2C12 cells incubated in serum-free DMEM. One-way ANOVA with Dunnett’s post hoc test (n = 3). Each dot represents a single experiment. L Representative microscopic pictures of C2C12 myotubes. C2C12 myotubes were incubated with boiled CM derived from CACO2 cells supplemented or not with exogenous Ser (0.4 mM). Pictures were taken following 96 h of incubation. The image is representative of three independent experiments. Data are represented as mean ± standard error of the mean of at least three independent biological replicates. ns, not significant. *p < 0.05, **p < 0.01, ***p < 0.001.