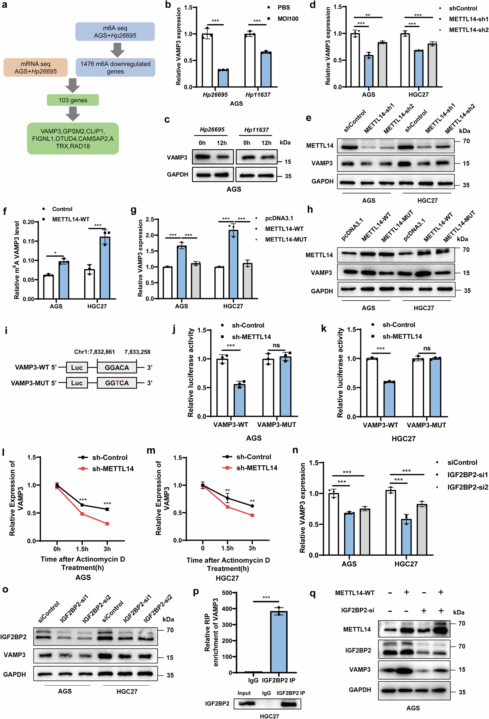
Fig. 4: The METTL14-mediated m6A modification of VAMP3 mRNA maintains its IGF2BP2-dependent stability.

a Flow chart of METTL14 downstream target gene screening. b, c VAMP3 mRNA and protein expression levels were measured by qRT‒PCR and Western blot in AGS cells treated with Hp26695 and Hp11637 at MOI = 100 for 12 h. d, e VAMP3 mRNA and protein expression levels were measured by qRT‒PCR and Western blot in AGS and HGC27 cells with METTL14 knockdown. f MeRIP-qPCR was used to detect the m6A modification level of VAMP3 in AGS and HGC27 cells with METTL14 overexpression. g, h VAMP3 mRNA and protein expression levels in AGS and HGC27 cells treated with wild-type or catalytic mutant METTL14 overexpression were measured by qRT‒PCR and Western blot. i Schematic representation of the VAMP3 m6A site wild-type dual-luciferase plasmid and the m6A site mutant dual-luciferase plasmid. j, k A dual-luciferase reporter assay was used to determine the activity of the wild-type or mutant VAMP3 firefly luciferase reporter in AGS and HGC27 cells treated with METTL14 shRNAs. l, m VAMP3 mRNA expression levels were measured by qRT‒PCR in AGS and HGC27 cells with METTL14 knockdown treated with actinomycin D (2 µg/mL) at the indicated time points. n, o qRT‒PCR and Western blot analysis of VAMP3 expression levels in AGS and HGC27 cells with IGF2BP2 knockdown. p A RIP assay was used to detect the enrichment of IGF2BP2 binding to VAMP3 m6A modification sites. q Western blotting was used to detect VAMP3 expression in AGS cells transfected with wild-type METTL14 plasmid or IGF2BP2 knockdown. *p < 0.05, **p < 0.01, ***p < 0.001.