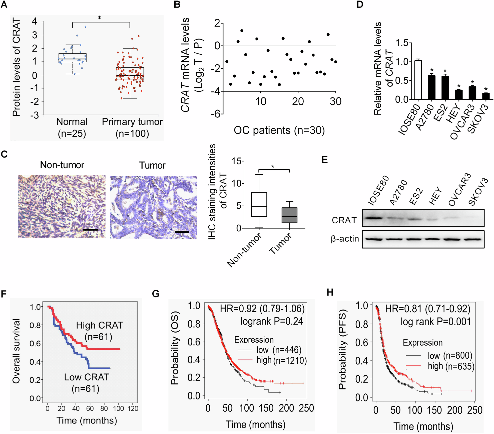
Fig. 1: CRAT expression was down-regulated in OC and its downregulation was correlated with poor patient survival.

A CRAT expression at protein level was analyzed by bioinformatics analysis in the TCGA dataset of ovarian cancer (OC). B CRAT expression was analyzed by qRT-PCR analysis in 30-paired OC tissues and corresponding adjacent non-tumor tissues at mRNA level (n = 30). C CRAT expression was analyzed by immunohistochemistry (IHC) staining assay in another 122-paired OC tissues and corresponding adjacent non-tumor tissues (n = 122). D, E CRAT expression was analyzed by qRT-PCR and western blot analysis in five human OC cell lines and one normal ovarian cell line. Data presented as mean ± SEM of triplicate independent experiments, *P < 0.05. F Kaplan–Meier survival curves were used for comparing overall survival (OS) of OC patients (n = 122) with different CRAT expression levels. G, H The online Kaplan–Meier plotter was used for analysis of overall survival (OS) and progression-free survival (PFS) of OC patients with different CRAT expression levels.