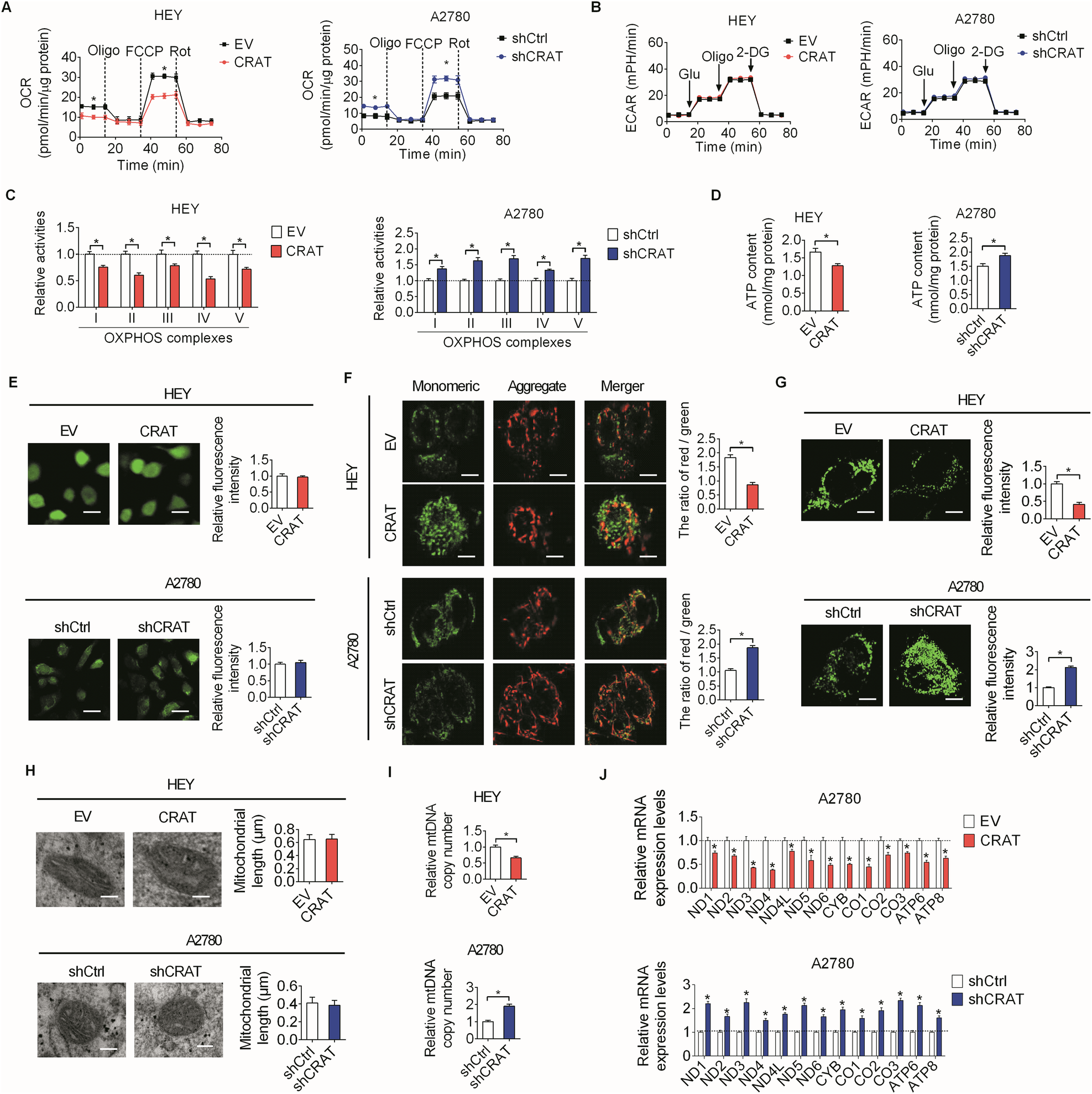
Fig. 6: Downregulation of CRAT promoted mitochondrial metabolism by increasing mitochondrial biogenesis in OC cells.

A, B The effects of CRAT overexpressing or knocking-down on oxygen consumption rate (OCR) A and extracellular acidification rate (ECAR) B were measured using a Seahorse XF96 analyzer. C The effects of CRAT overexpressing or knocking-down on the activities of OXPHOS complexes I–V were measured. D, E The effects of CRAT overexpressing or knocking-down on the productions of ATP and ROS were evaluated. F The effect of CRAT overexpressing or knocking-down on mitochondrial membrane potential (MMP) was evaluated by JC-1 staining assay. G, H The effect of CRAT overexpressing or knocking-down on the mass and length of mitochondria were determined by mitoTracker staining and TEM analysis assays. I, J The effect of CRAT overexpressing or knocking-down on the copy number of mtDNA I and the mRNA expression levels of mitochondrial encoded proteins that form complex I, III, IV and V (J) were determined by qRT-PCR analysis. Data presented as mean ± SEM of triplicate independent experiments, *P < 0.05.