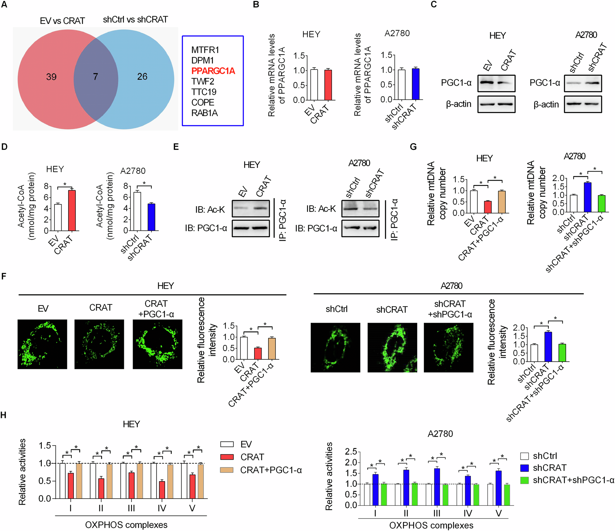
Fig. 7: Downregulation of CRAT increased mitochondrial biogenesis by reducing the acetylation of PGC-1α.

A The mass spectrometry (MS) assay was used to identify differently expressed proteins ( > 4-fold expression change and p < 0.01) between the control (EV) and CRAT overexpressing (CRAT) HEY cells, as well as between the control (shCtrl) and CRAT knocking-down (shCRAT) A2780 cells. After that, Venn diagram analysis was performed to explore the overlapping proteins that were regulated by CRAT both in HEY and A2780 cells. B, C The effect of CRAT overexpression or knockdown on the mRNA B and protein C expression levels of PGC-1α were evaluated by qRT-PCR and Western blot assays. D The levels of acetyl-CoA were determined in CRAT overexpression or knockdown OC cells. E Acetylation of PGC1-α was determined in CRAT overexpression or knockdown OC cells in the presence of MG132. F–H The mass of mitochondrial F, mtDNA content G and mRNA expression levels of mitochondrial encoded proteins H were determined in OC cells with indicated treatments. Data presented as mean ± SEM of triplicate independent experiments, *P < 0.05.