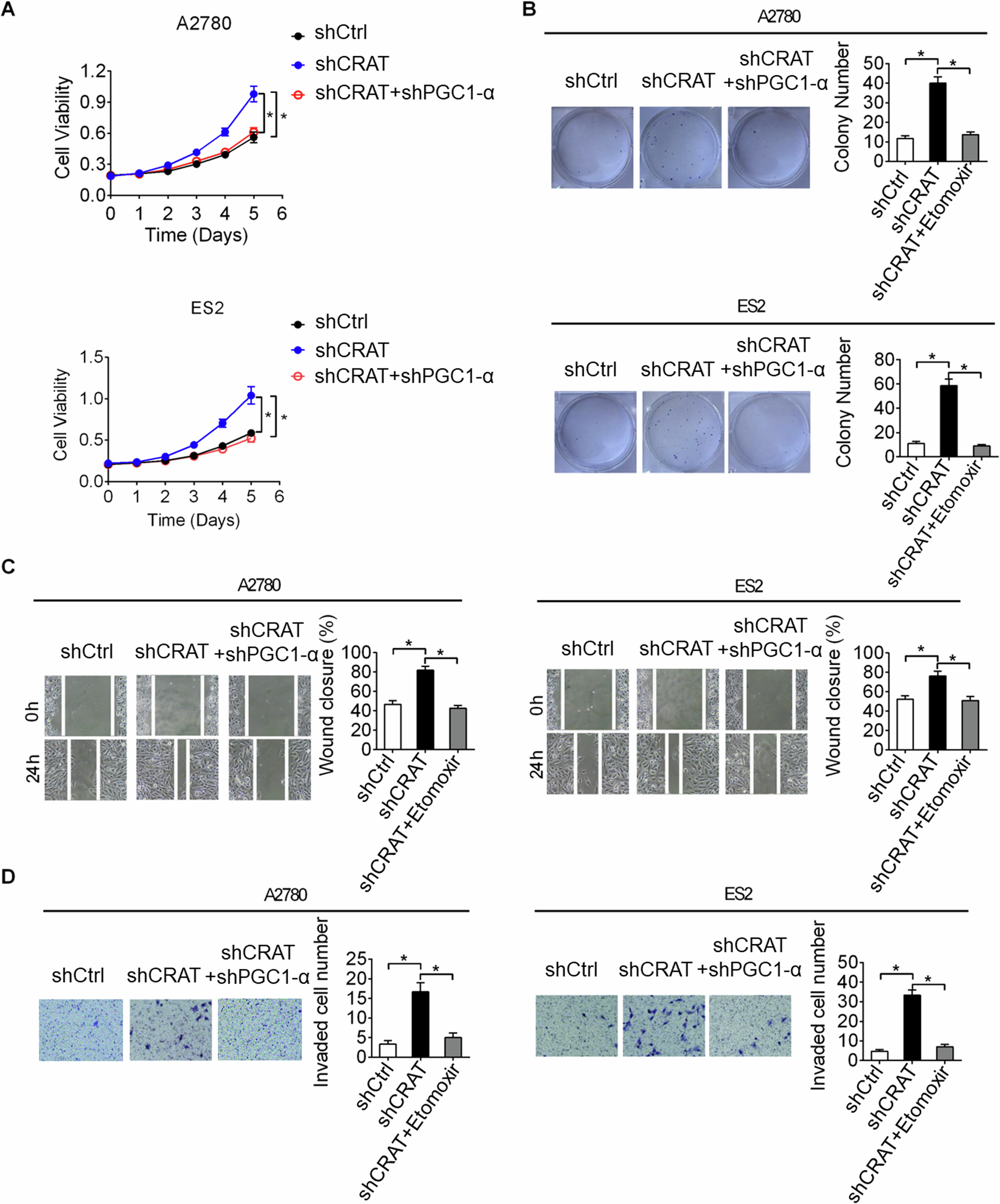
Fig. 8: Downregulation of CRAT promoted the growth and metastasis of OC by enhancing PGC1-α-mediated mitochondrial biogenesis.

A–C MTS cell proliferation A and colony formation B assays were used to evaluate the restoring effects of mitochondrial biogenesis suppression by PGC1-α silencing on CRAT downregulation-promoted OC cell proliferation and colony formation. C, D Wound healing migration C and transwell invasion D assays were used to evaluate the restoring effects of mitochondrial biogenesis suppression by PGC1-αsilencing on CRAT downregulation-promoted OC cell migration and invasion. Data presented as mean ± SEM of triplicate independent experiments, *P < 0.05.