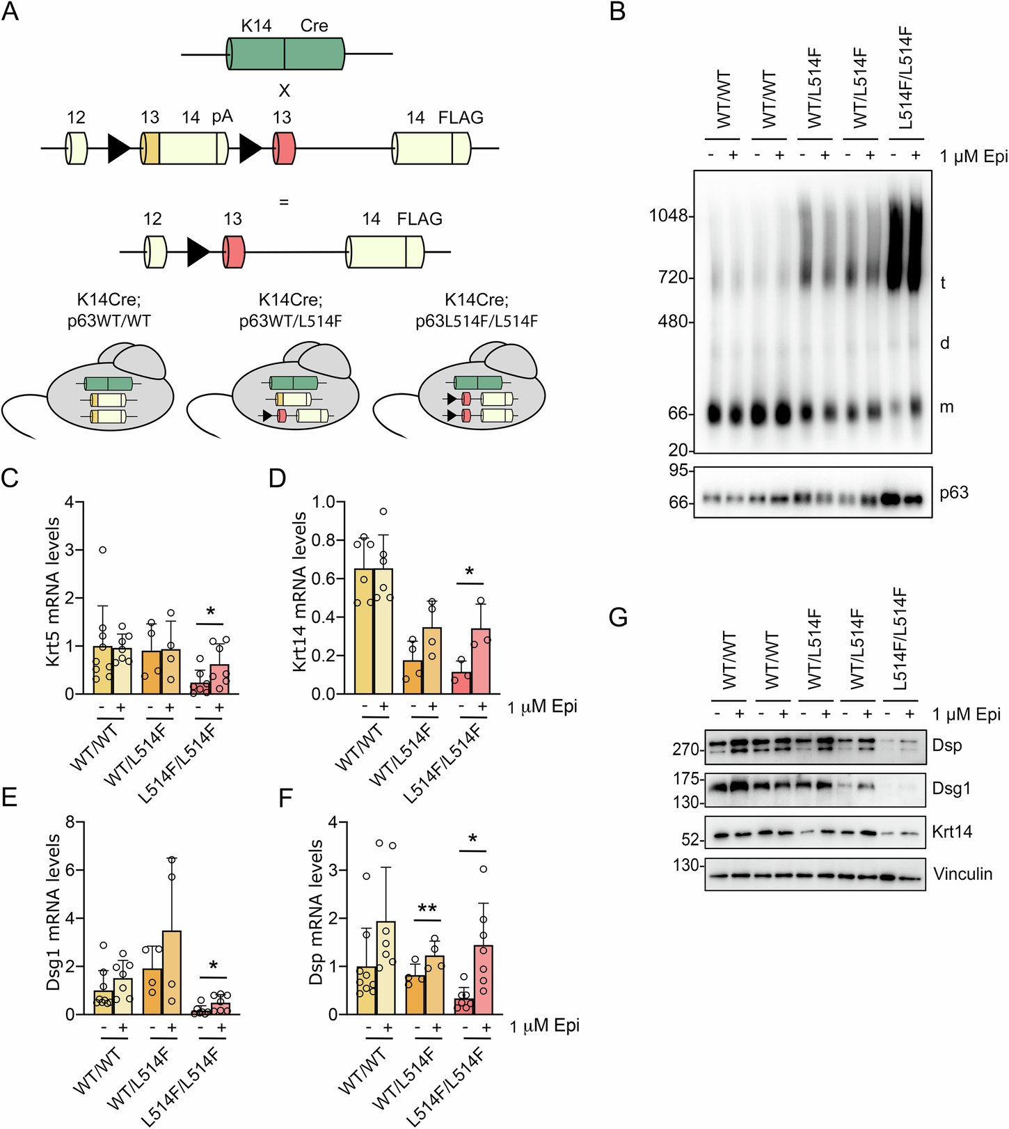
Fig. 3: Epi restores mutant p63 transcriptional activity in mouse primary keratinocytes.

A Schematic strategy for the generation of p63+/L514Fflox knock-in mice [11]. Mutant exon 13 carrying the L514F mutation is indicated in red. LoxP sites (black triangles) flank wild-type exon 13 (yellow) fused with the coding portion of exon 14 and the SV40 polyA (pA). 3xFLAG was placed at the end of the coding sequence in exon 14. FLAG-tagged p63 mutant protein is expressed upon Cre mediated deletion. B BN-PAGE followed by p63 Western blot of primary keratinocyte lysates isolated from mice with the indicated genotypes. Cells were treated with 1 μM Epi for 36 h. After treatment, cells were harvested, lysed and analyzed for p63 levels. Samples were normalized for p63 amount by Western blot analysis. m monomer, d dimer, t tetramer. C–F Real-time RT-PCR analysis of the keratinocyte-specific p63 target genes Krt5, Krt14, Dsg1, and Dsp in primary keratinocytes following the treatment with 1 μM Epi for 36 h. Data are represented as mean ± SD (WT n > 6; WT/L514F n = 4; L514F/L514F n > 3). *p < 0.05, **p < 0.01, paired two-tailed t-test. G SDS-PAGE followed by Western blot for the protein products of p63 target genes in primary keratinocytes isolated from mice with the indicated genotypes following the treatment with 1 μM Epi for 36 h. Vinculin was used as a loading control.