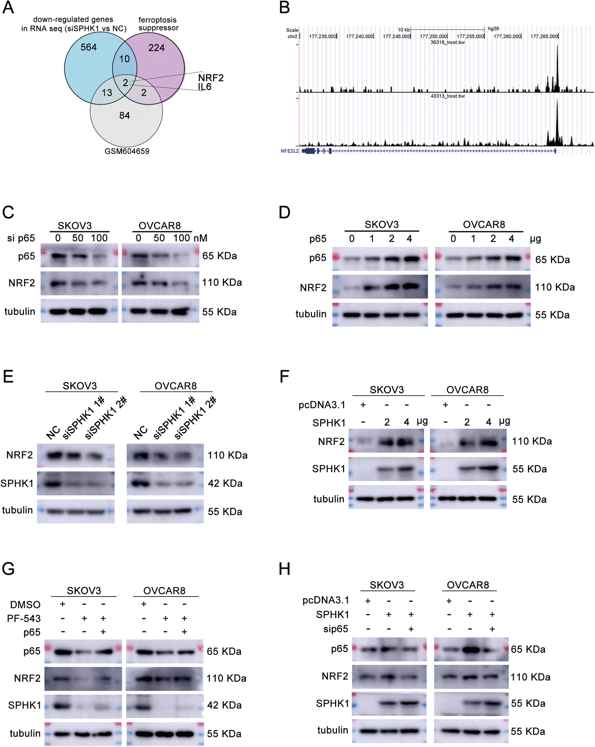
Fig. 7: SPHK1 regulates NRF2 through P65 to inhibit ferroptosis in ovarian cancer cells.
From: SPHK1 enhances olaparib resistance in ovarian cancer through the NFκB/NRF2/ferroptosis pathway

A A Venn diagram was created using RNA-seq data, ferroptosis suppressor data, and GSM604659 to visualize the overlaps among these datasets. B ChIP-seq data from the Cistrome Data Brower showed that NF-κB p65 binded to the promoter region of NRF2. C The protein levels of NRF2, p65 and tubulin in SKOV3 and OVCAR8 cells with p65 knockdown were detected by western blotting. D The levels of NRF2, p65 and tubulin were analyzed in SKOV3 and OVCAR8 cells transfected with p65 plasmid. E The protein levels of NRF2, SPHK1 and tubulin in SPHK1 knockdown SKOV3 and OVCAR8 cells were evaluated by western blotting. F Western blot assay was performed to measure the levels of NRF2, SPHK1 and tubulin in SKOV3 and OVCAR8 cells transfected with SPHK1 plasmid. G The level of p65, NRF2, SPHK1 and tubulin in SKOV3 and OVCAR8 cells treated with DMSO, PF-543, p65, and p65 combined with PF-543 were detected by western blotting. H SKOV3 and OVCAR8 cells overexpressing SPHK1 were subjected to p65 knockdown, and a western blot assay was conducted to examine the levels of p65, NRF2, SPHK1, and tubulin (n = 3).