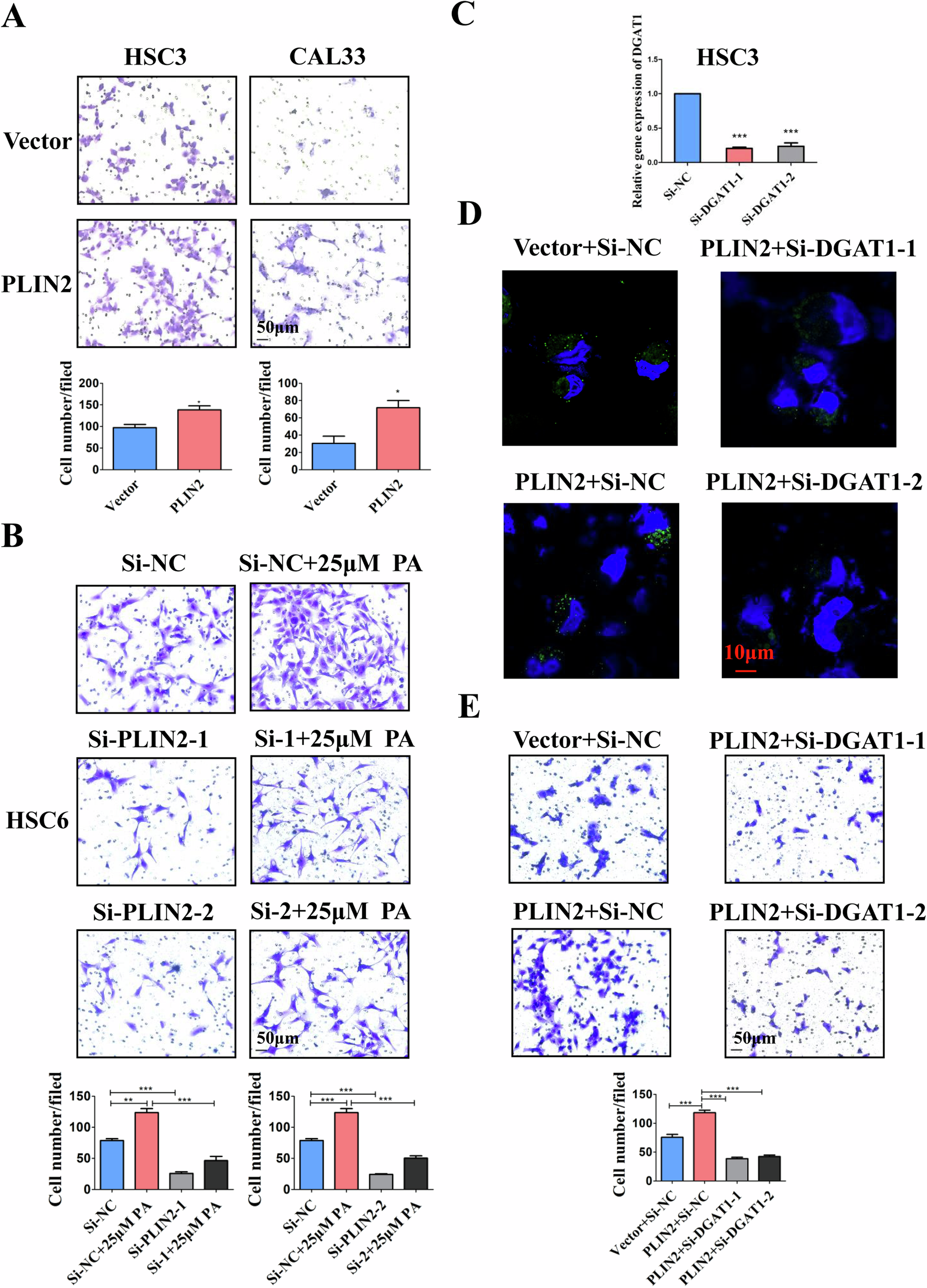
Fig. 3: PLIN2 can promote the invasion of OSCC cells via the accumulation of LDs.

A Transwell results showed that overexpression of PLIN2 can increase the in vitro invasion ability of HSC3 and CAL33 cells. Bar: 50 μm. B Transwell results showed that knockdown of PLIN2 decreased the promoting effect of 25 μM PA stimulation on the in vitro invasion of HSC6 cells. Bar: 50 μm. C qRT-PCR results confirmed that after transient transfection with Si-RNA, the expression level of DGAT1 in HSC3 cells stably overexpressing PLIN2 was significantly reduced. D BODIPY staining results showed that knockdown of DGAT1 reduced LDs generation in HSC3 cells stably overexpressing PLIN2. Bar: 10 μm. The green fluorescence in this figure is the BODIPY staining of LDs, and the blue fluorescence is the Hoechst staining of the nucleus. E Transwell results indicated that knockdown of DGAT1 significantly decreased the in vitro invasion ability of HSC3 cells stably overexpressing PLIN2. Bar: 50 μm. *P < 0.05, **P < 0.01, ***P < 0.001. PA: Palmitic acid; NC: Negative control; LDs: Lipid droplets.