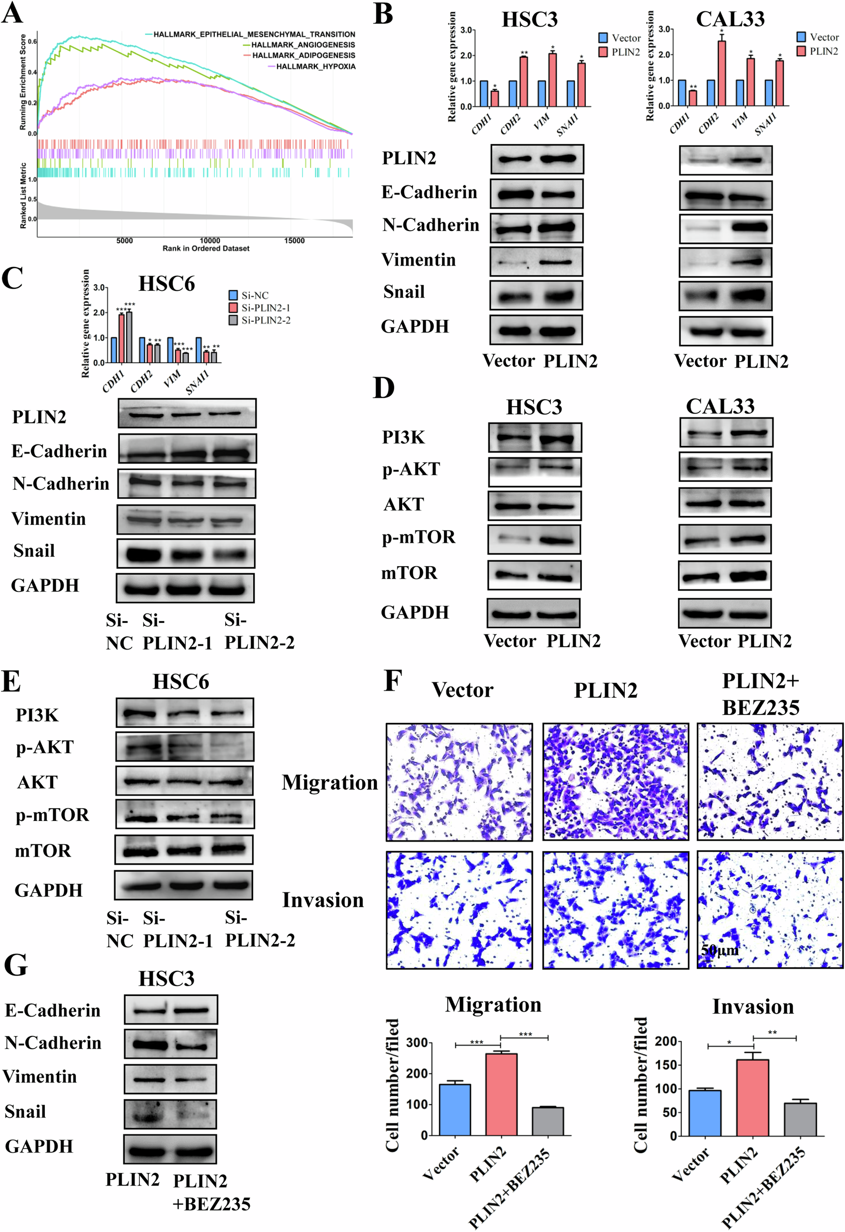
Fig. 4: PLIN2 promoted the EMT, migration and invasion of OSCC cells by activating the PI3K/AKT/mTOR pathway.

A The results of GSEA suggested that genes closely related to PLIN2 in the TCGA database were enriched in the classical pathways highly relevant to tumor metastasis, such as EMT, angiogenesis, adipogenesis, and hypoxia. B, C qRT-PCR and WB results showed that overexpression of PLIN2 was accompanied by the decreased expression of epithelial cell marker E-cadherin (encoding gene: CDH1), while the expression of mesenchymal cell markers N-cadherin (encoding gene: CDH2), Vimentin (encoding gene: VIM), and transcription factor Snail (encoding gene: SNAI1) was increased. Knockdown of PLIN2 showed converse trends, which was consistent with the above results. D, E WB results demonstrated that after the overexpression of PLIN2, the expression levels of PI3K protein and its downstream phosphorylated proteins p-AKT and p-mTOR were increased. Knockdown of PLIN2 showed converse trends, which was consistent with the above results. F Transwell results indicated that treatment with 15 nM PI3K pathway inhibitor BEZ235 for 24 h significantly inhibited the in vitro migration and invasion abilities of HSC3 cells stably overexpressing PLIN2. G WB results verified that treatment of HSC3 cells stably overexpressing PLIN2 with 15 nM BEZ235 for 24 h resulted in the up-regulation of E-cadherin and the down-regulation of N-cadherin, Vimentin, and Snail in cells. Bar: 50 μm. *P < 0.05, **P < 0.01, ***P < 0.001. GSEA: Gene Set Enrichment Analysis; EMT: Epithelial-mesenchymal transition; NC Negative control.