Correction to: Cell Death Discovery https://doi.org/10.1038/s41420-021-00578-x, published online 26 July 2021
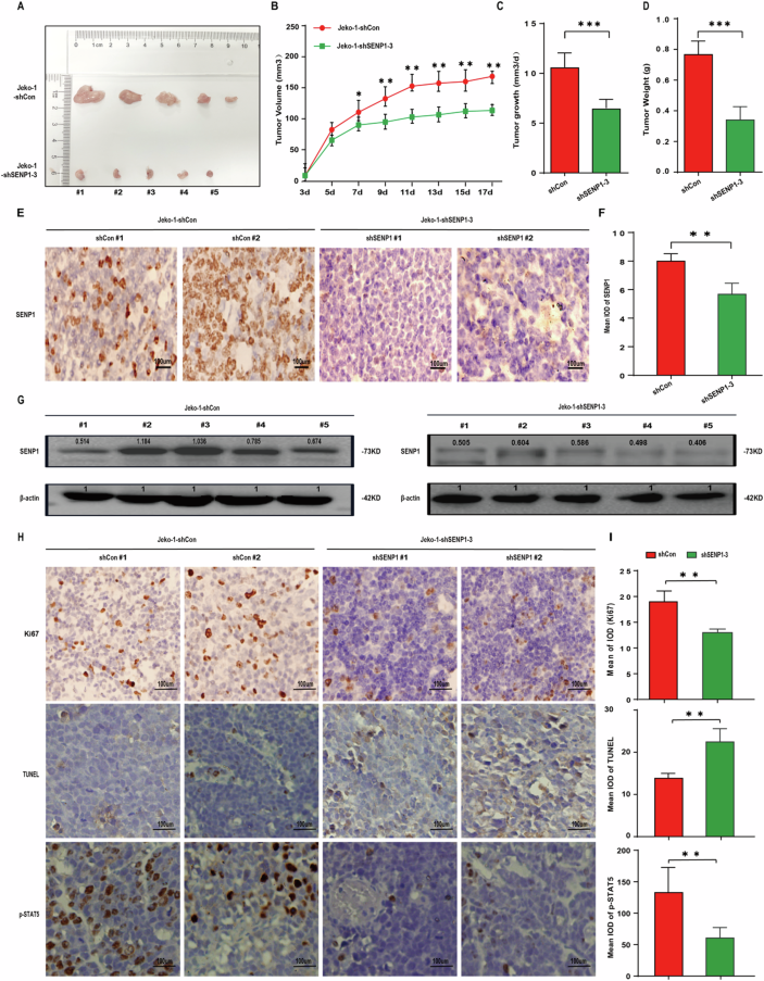
The original version of this article contained an error. In Fig. 6H, the upper-left picture and the upper-right picture were mistakenly uploaded during assembling images for the Fig. 6. The revised Fig. 6 that contains the correct pictures showing the results of the Ki67 staining from shCon#1 group and from shSENP1#2 group, as well as the corresponding bar graph (the upper picture in Fig. 6I), is shown below. This correction does not influence the conclusions of the article. The authors apologize for any confusion caused by this error.
Original Figure 6

Corrected Figure 6

The original article has been corrected.
Author information
Authors and Affiliations
Corresponding authors
Rights and permissions
Open Access This article is licensed under a Creative Commons Attribution 4.0 International License, which permits use, sharing, adaptation, distribution and reproduction in any medium or format, as long as you give appropriate credit to the original author(s) and the source, provide a link to the Creative Commons licence, and indicate if changes were made. The images or other third party material in this article are included in the article’s Creative Commons licence, unless indicated otherwise in a credit line to the material. If material is not included in the article’s Creative Commons licence and your intended use is not permitted by statutory regulation or exceeds the permitted use, you will need to obtain permission directly from the copyright holder. To view a copy of this licence, visit http://creativecommons.org/licenses/by/4.0/.
About this article
Cite this article
Zhang, Y., Ma, Y., Wu, G. et al. Correction: SENP1 promotes MCL pathogenesis through regulating JAK-STAT5 pathway and SOCS2 expression. Cell Death Discov. 11, 154 (2025). https://doi.org/10.1038/s41420-025-02347-6
Published:
Version of record:
DOI: https://doi.org/10.1038/s41420-025-02347-6