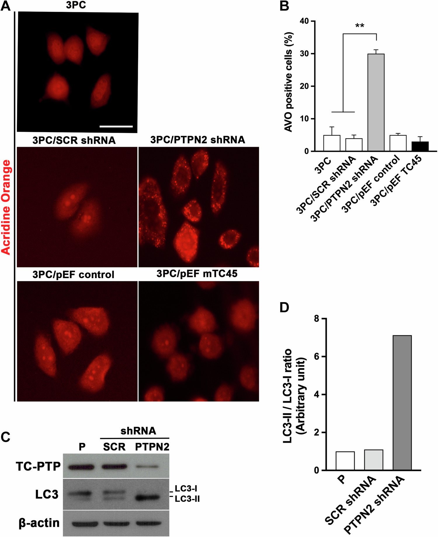
Fig. 1: TC-PTP deficiency increases autophagy in mouse keratinocytes.
From: Loss of TC-PTP in keratinocytes leads to increased UVB-induced autophagy

A, B Parental, control, TC-PTP-deficient, and overexpressing 3PC cells were cultured and then stained with acridine orange. A Representative images of cells stained with acridine orange. Scale bar: 20 μm. B Quantitative analysis of the number of AVOs. C Immunoblot analysis of LC3 expression. Parental, control (scrambled shRNA), TC-PTP-deficient 3PC cells were cultured, and total cell lysates were prepared. D Quantitative analysis of LC3-II to LC3-I relative to the β-actin control.