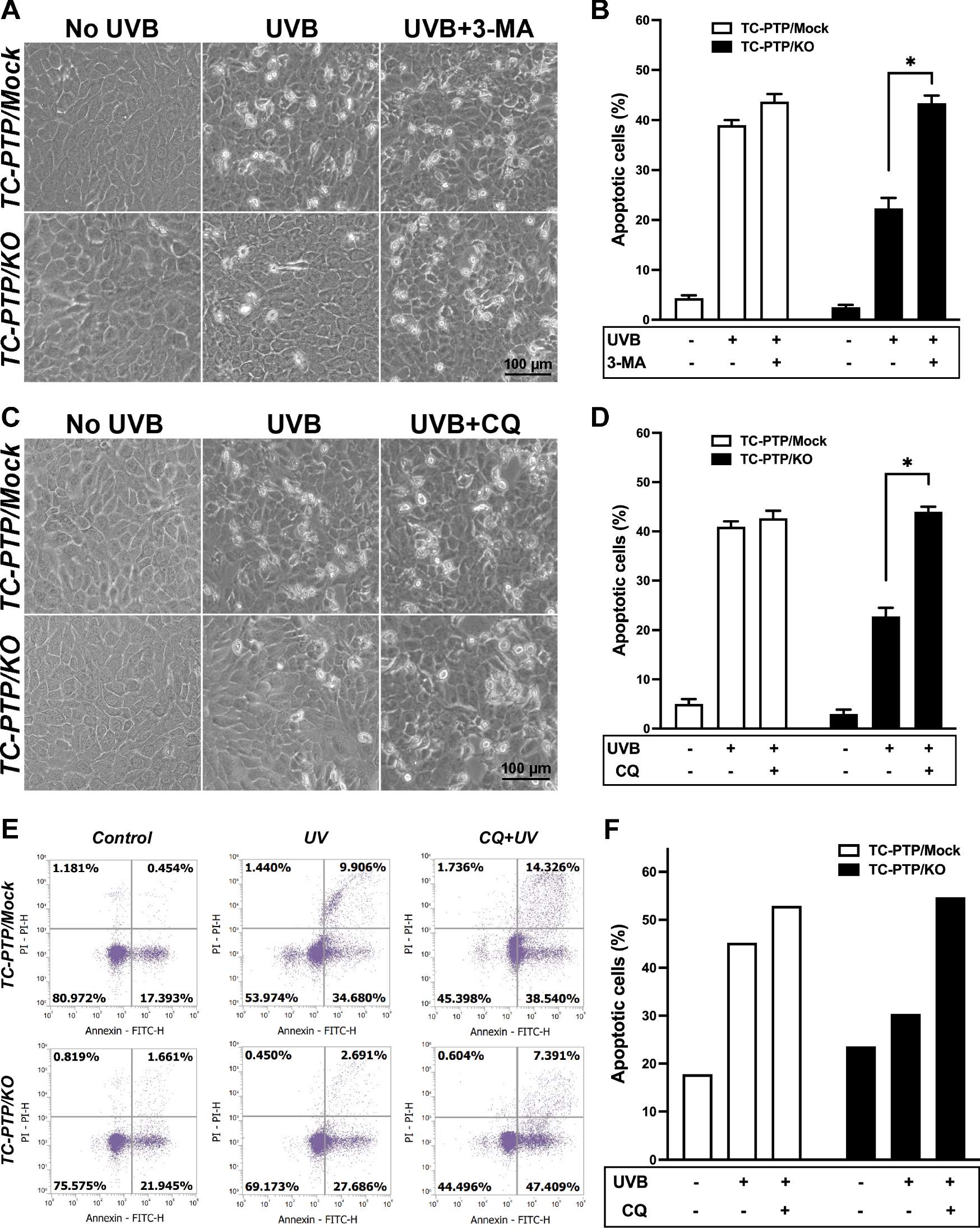
Fig. 5: Inhibition of autophagy on the regulation of UVB-induced apoptosis in keratinocytes.
From: Loss of TC-PTP in keratinocytes leads to increased UVB-induced autophagy

A–C TC-PTP/Mock and TC-PTP/KO cells were pretreated with 3-MA (5 mM) for 1-h prior exposure to UV irradiation (10 mJ/cm2). Cells were then collected 16 h after UVB irradiation. A Representative photomicrographs of HaCaT TC-PTP/Mock and TC-PTP/KO cells after UVB exposure in the presence or absence of 3-MA. Scale bar: 100 μm. B Quantitative analysis of the percentage of apoptotic cells characterized by cell ballooning, nuclear condensation, and bleb formation. After 16 h of UVB treatment, apoptotic keratinocytes were counted microscopically in at least three non-overlapping fields. Results are the mean ± standard deviation from three independent experiments. *P < 0.05 by T-test for equality of means. C, D TC-PTP/Mock and TC-PTP/KO cells were pretreated with CQ (50 μM) for 1-h prior exposure to UV irradiation (10 mJ/cm2). Cells were then collected 16 h after UVB irradiation. C Representative photomicrographs of HaCaT TC-PTP/Mock and TC-PTP/KO cells after UVB exposure in the presence or absence of CQ. Scale bar: 100 μm. D Quantitative analysis of the percentage of apoptotic cells characterized by cell ballooning, nuclear condensation, and bleb formation. After 16 h of UVB treatment, apoptotic keratinocytes were counted microscopically in at least three non-overlapping fields. Results are the mean ± standard deviation from three independent experiments. *P < 0.05 by T-test for equality of means. E, F TC-PTP/Mock and TC-PTP/KO cells were pretreated with CQ (50 μM) for 1-h prior to exposure to UV irradiation (10 mJ/cm2). Apoptotic cells were stained with Annexin V-FITC and estimated using flow cytometry analysis. E Representative outputs of flow cytometry analysis. F Quantification of apoptotic cells in control, UVB-treated, and CQ-UVB-treated HaCaT TC-PTP/Mock and KO cells 16 h post-UVB irradiation. The results are the mean ± standard deviation from three independent experiments. *P < 0.05 by T-test for equality of means.