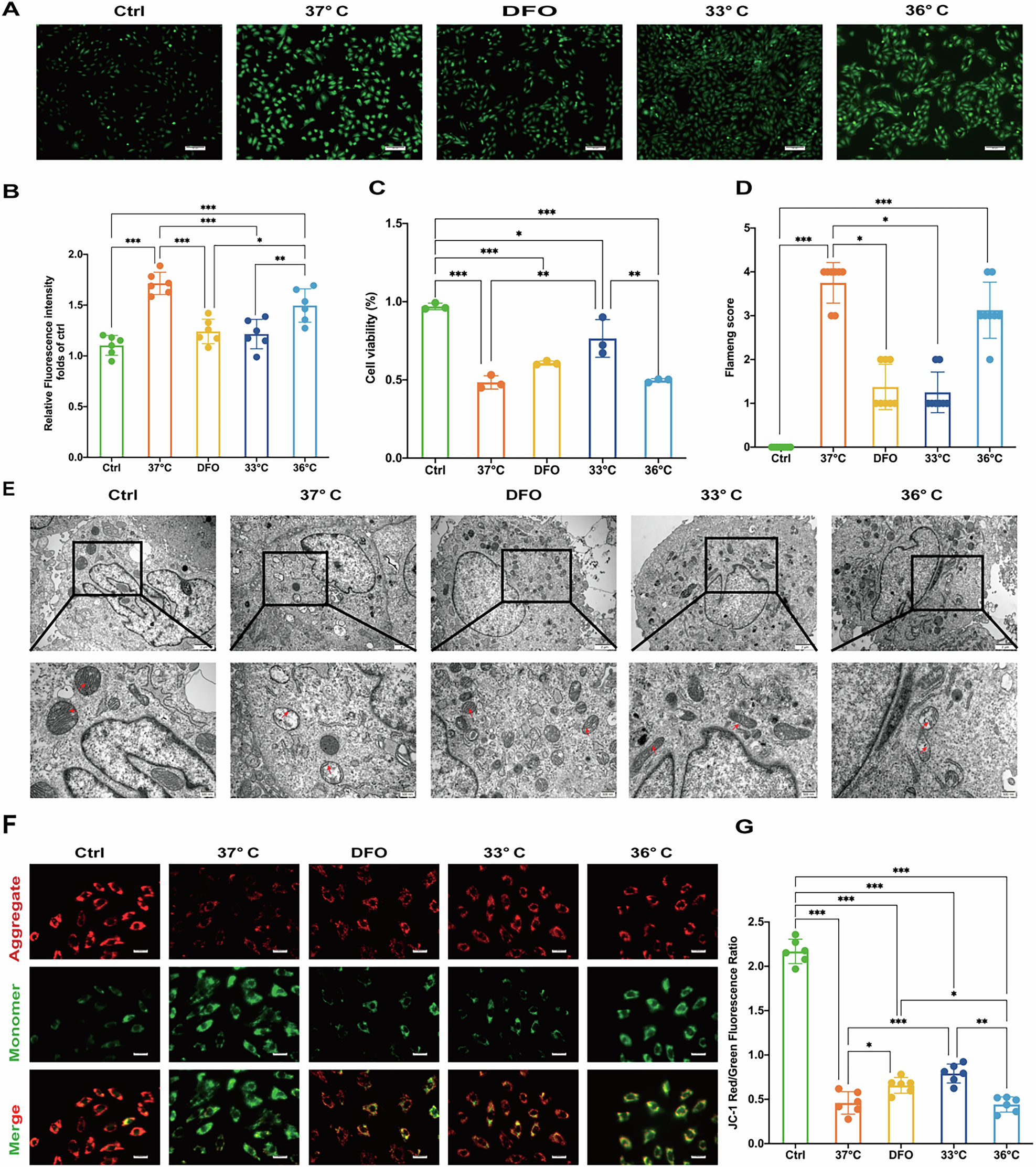
Fig. 3: Hypothermia at 33 °C alleviated H/R injury in vitro.

A Fluorescent microscopy of ROS. Scale bar:50 μm. B Relative fluorescence intensity of ros. C Cell viability assay. D Flameng score. E Transmission electron microscopy images of cell ultrastructure. Scale bar:500 nm. F Fluorescent microscopy of JC-1 stained cells. Scale bar:100 μm. G JC-1 red/green fluorescence ratio. Data are presented as mean ± SD. (n = 6 in each group). *p < 0.05, **p < 0.01, ***p < 0.001.