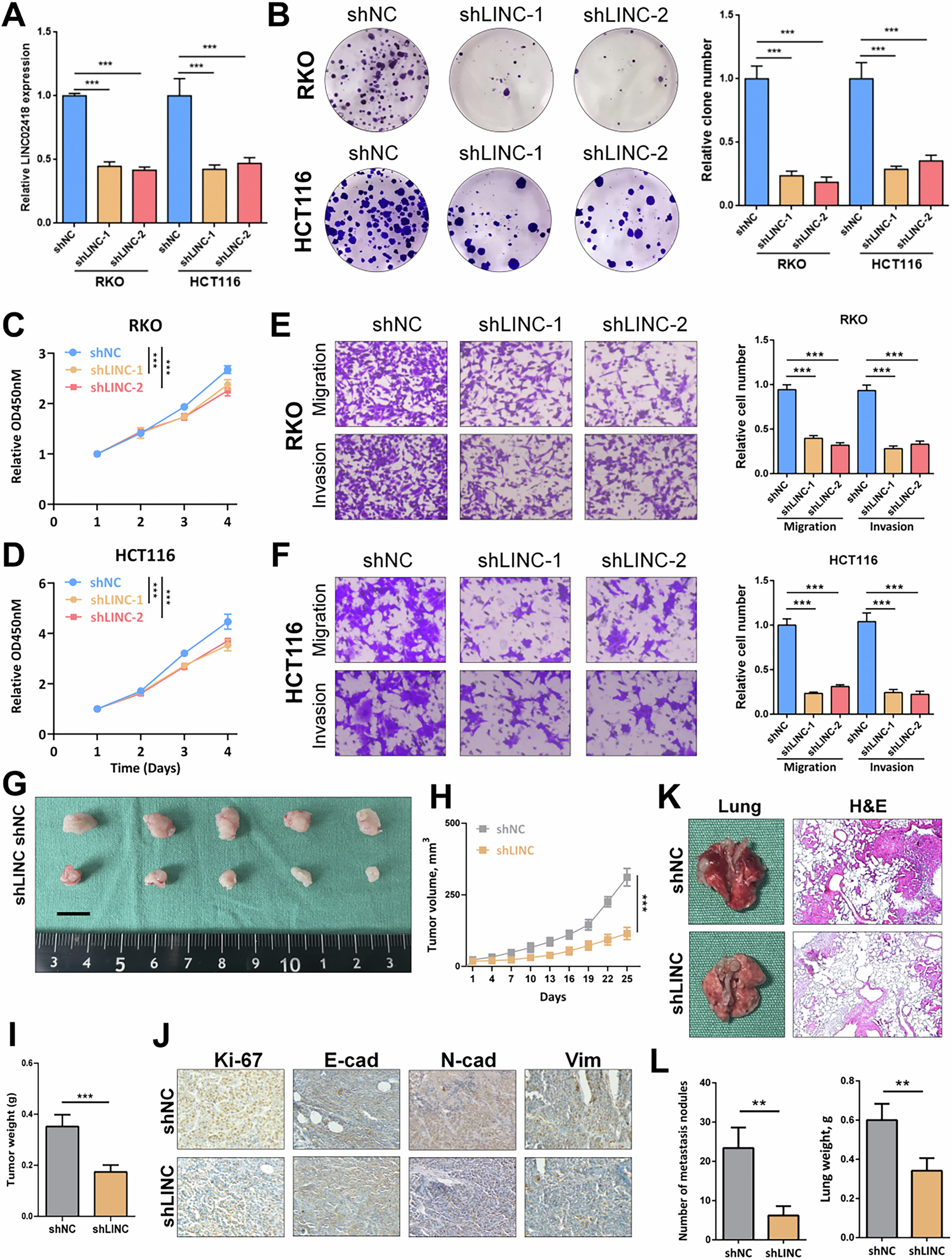
Fig. 2: LINC02418 knockdown inhibits proliferation and metastasis of colorectal cancer cells in vitro and vivo.

A The expression of LINC02418 was determined by qPCR in RKO and HCT116 cells with LINC02418 knockdown. B Representative images and quantification of colony formation assay depicting the growth of RKO and HCT116 cells under LINC02418 knockdown. C, D CCK8 assay indicates the change in cell viability of RKO and HCT116 cells under LINC0248 knockdown. E–F Representative images and quantification of transwell assay depicting the migration and invasion abilities of RKO and HCT116 cells with LINC02418 knockdown. G–H Tumor volumes in the shNC and shLINC0248 groups were measured every 3 days and growth curves were plotted (n = 5 per group). I Tumor weights of shNC and shLINC02418 groups in the xenograft model. J Representative IHC staining images of Ki67, E-cadherin, N-cadherin and Vimentin for indicated tumor tissues. (K) Representative lung images and H&E staining analysis of mouse lung sections showing tumor lesions (n = 5 per group). L The number of metastatic nodules in the lungs was counted (n = 5 per group). Lung weight was counted (n = 5 per group).