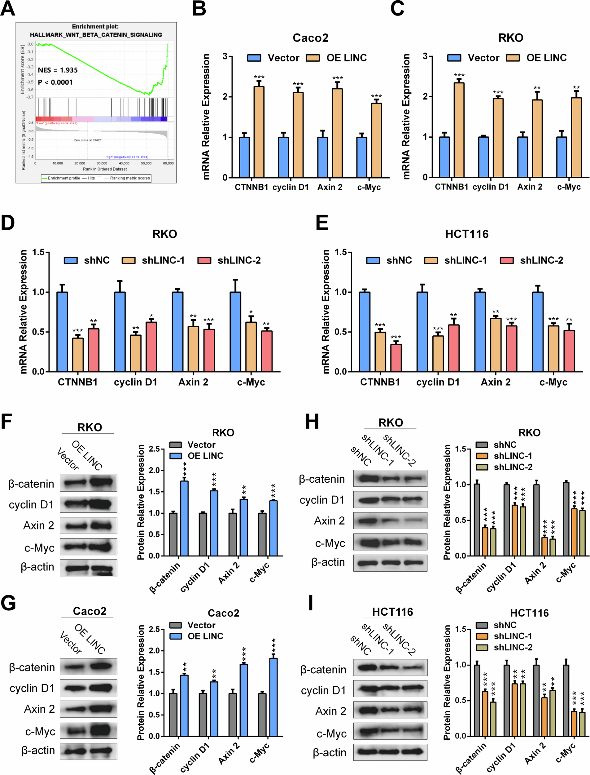
Fig. 4: LINC02418 plays a positive role in the regulation of the Wnt/β-catenin signaling pathway in CRC.

A GSEA analysis suggested that there is a positive correlation between LINC02418 and the Wnt signaling pathway in TCGA COADREAD dataset. B–C mRNA level of β-catenin and typical Wnt signaling pathway-targeted genes were detected by qPCR after LINC02418 overexpression in RKO and Caco2 cells. D–E mRNA level of β-catenin and typical Wnt signaling pathway-targeted genes were detected by qPCR after LINC02418 overexpression in RKO and HCT116 cells. F–G Protein level of β-catenin and typical Wnt signaling pathway-targeted genes were detected by western blot after LINC02418 overexpression in RKO and Caco2 cells. H–I Protein level of β-catenin and typical Wnt signaling pathway-targeted genes were detected by western blot after LINC02418 knockdown in RKO and HCT116 cells.