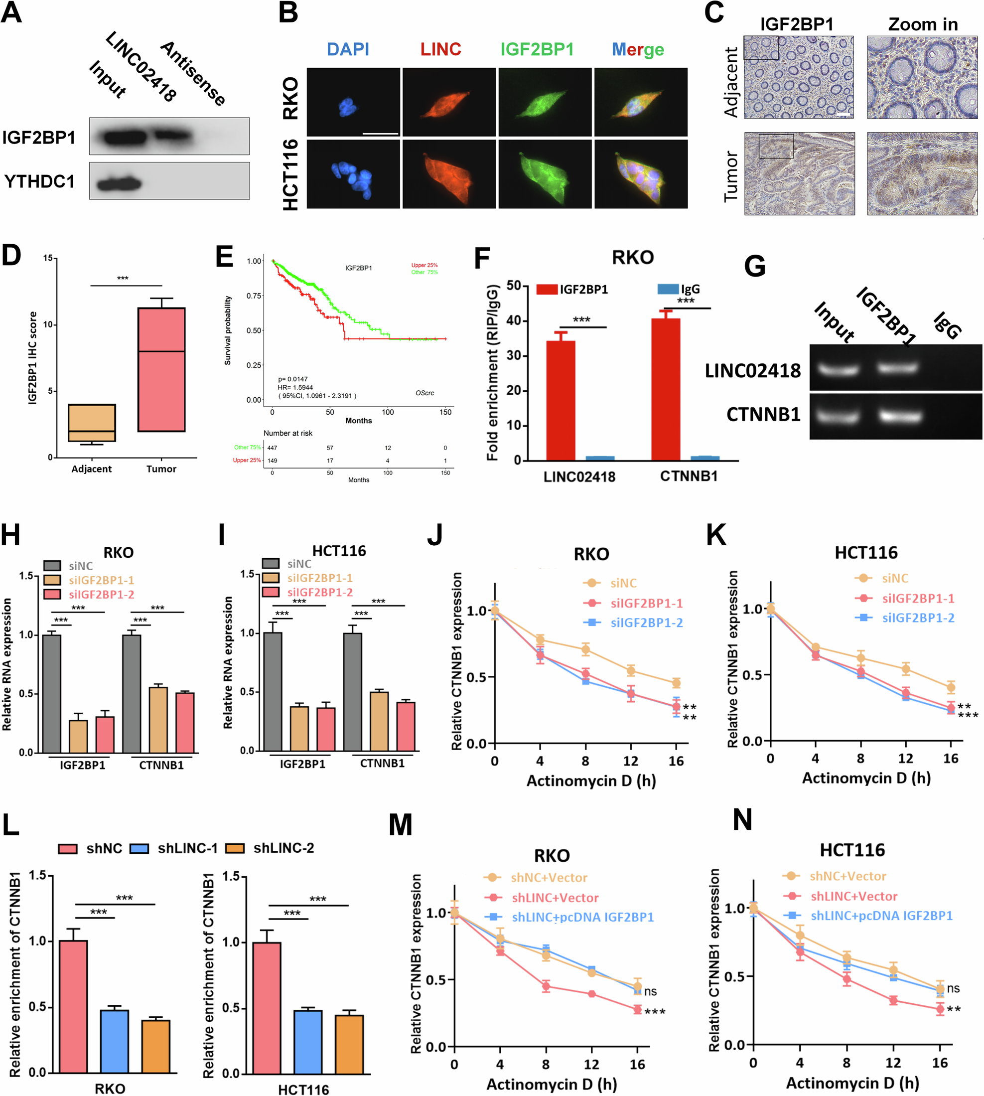
Fig. 6: LINC02418 increases CTNNB1 stability by interacting with IGF2BP1.

A Western blot for IGF2BP1 and YTHDC1 after RNA pull-down in RKO cell. B The co-localization of LINC02418 and IGF2BP1 protein in CRC cells (Scale bar, 30μm). C–D Representative images of IHC staining in 16 pairs of CRC and adjacent tissues for IGF2BP1 (Scale bar, 400 μm). E High IGF2BP1 levels predict worse OS in TCGA. F–G RIP assay confirmed the enrichment of IGF2BP1 with LINC02418 and CTNNB1. H–I CTNNB1 expression was detected by qPCR after IGF2BP1 knockdown in RKO and HCT116 cells. J–K The RNA stability of CTNNB1 in RKO and HCT116 cells with and without IGF2BP1 knockdown. L The interaction between IGF2BP1 protein and CTNNB1 mRNA was strikingly weakened by LINC02418 deficiency in RKO and HCT116 cells. M–N shLINC02418-mediated reduction in CTNNB1 mRNA stability could be counteracted by IGF2BP1 overexpression.