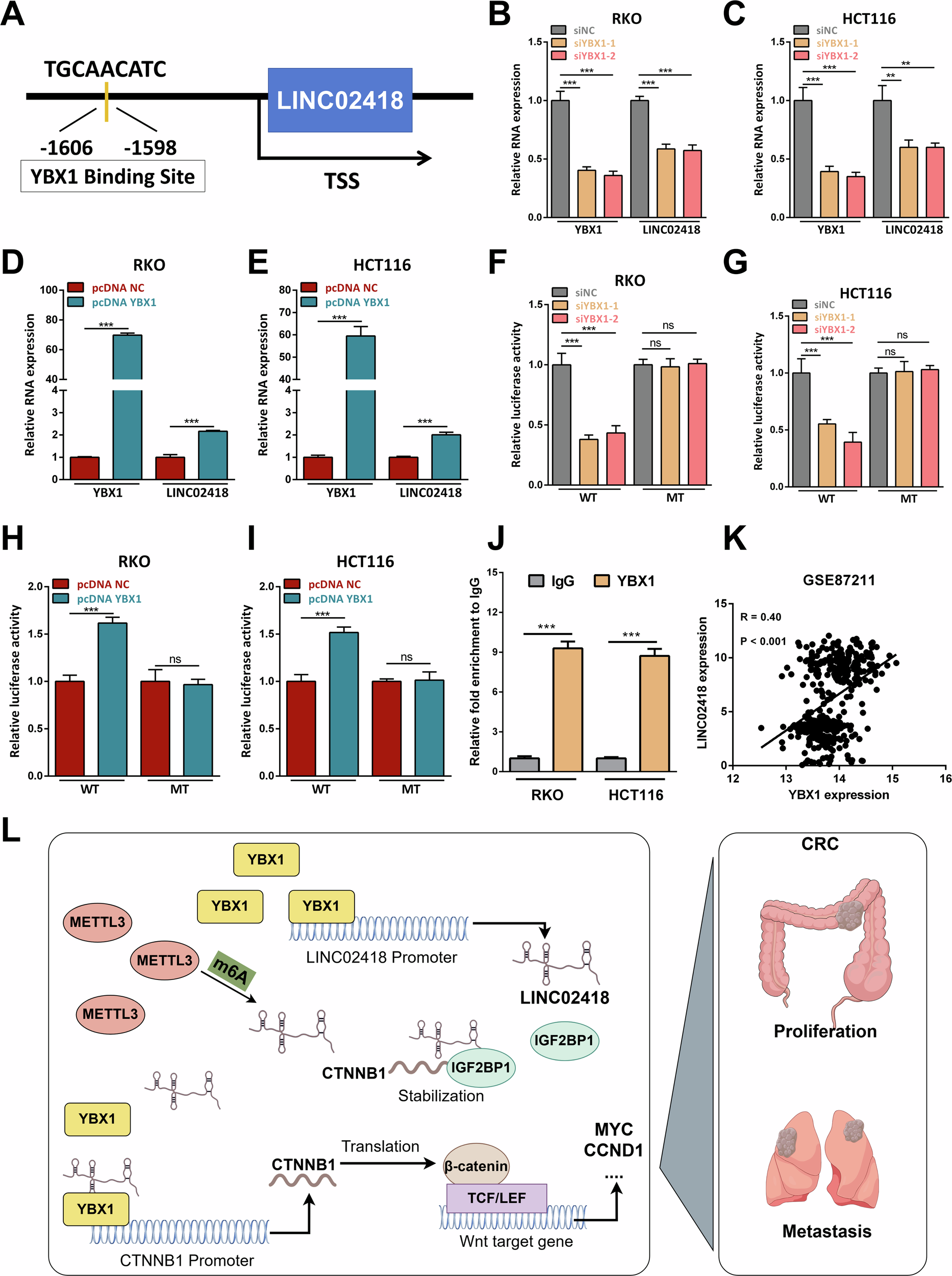
Fig. 8: YBX1 could bind to the LINC02418 promoter and induce LINC02418 transcription.

A The JASPAR analysis revealed potential binding of YBX1 to the promoter region of LINC02418. B–C LINC02418 expression was detected by qPCR after YBX1 knockdown in RKO and HCT116 cells. D–E LINC02418 expression was detected by qPCR after YBX1 overexpression in RKO and HCT116 cells. F–G The dual-luciferase analysis for LINC02418 transcriptional activity was performed in HCT116 and RKO cells with or without YBX1 knockdown. H–I The dual-luciferase analysis for LINC02418 transcriptional activity was performed in HCT116 and RKO cells with or without YBX1 overexpression. J YBX1 enrichment at the LINC02418 promoter was measured using a YBX1 antibody to perform the ChIP assay. K The correlation between the LINC02418 and YBX1 expression levels in the GSE87211 database. L Schematic representation of a model for the molecular mechanisms for LINC02418 which promotes the proliferation and metastasis of colorectal cancer.