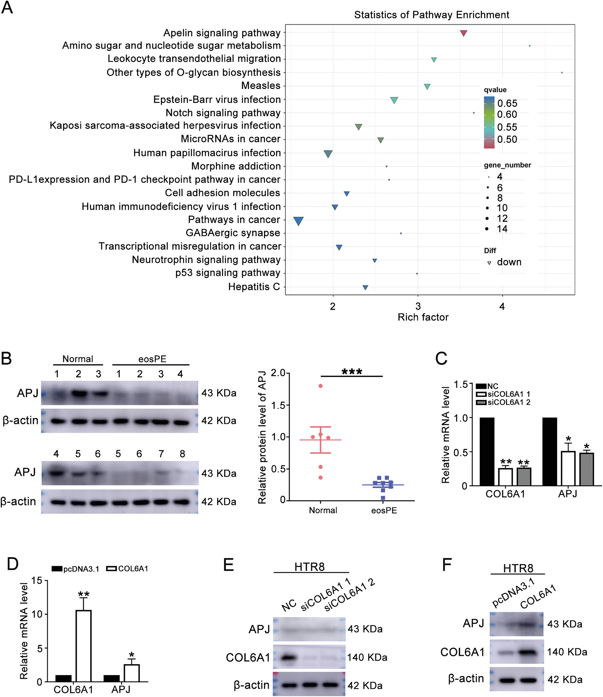
Fig. 4: Next-generation sequencing (NGS) revealed that Apelin signaling pathway was affected by COL6A1.

A NGS was performed on HTR8/SVneo cells transfected with siCOL6A1 1 or NC (n = 3) to analyze changes in the mRNA expression profile following COL6A1 knockdown. The KEGG pathway analysis of the downregulated DEGs was shown. B The protein level of APJ in normal and eosPE placenta. C The mRNA level of COL6A1 and APJ following COL6A1 knockdown. D HTR8/SVneo cells were transfected with COL6A1, and RT-qPCR was performed to detect the mRNA levels of COL6A1 and APJ. E, F The protein levels of COL6A1, APJ, and β-actin after COL6A1 knockdown or overexpression were measured by western blot (data are mean ± SD, *P < 0.05, **P < 0.01, ***P < 0.001, n = 3).