Fig. 1: Cell viability responses of A549 TIS lung cancer cells to BH3 mimetics.
From: Mitochondrial priming and response to BH3 mimetics in “one-two punch” senogenic-senolytic strategies

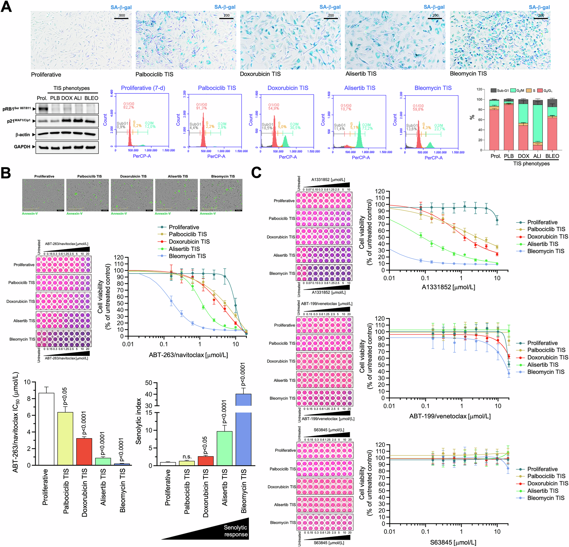
A Top. Representative images (n = 3) of SA-β-gal staining in A549 lung cancer cells treated with senescence-inducing concentrations of bleomycin, alisertib, doxorubicin or palbociclib for 7 days (scale bar: 500 μm for proliferative/untreated cells; 200 μm for TIS cells). Bottom left. Expression levels of phospho-RBSer807/Ser811 and p21WAF1/Cip1 were detected by immunoblotting in whole cell lysates of proliferative (untreated) and TIS A549 cancer cells (7-day) using specific antibodies and β-actin/GAPDH as loading controls. The figure shows a representative immunoblot from multiple (n = 3) independent experiments (PLB Palbociclib, DOX Doxorubicin, ALI Alisertib, BLEO Bleomycin). Bottom right. Representative flow cytometry plots showing the gating of the cell cycle distribution of proliferative (untreated) and TIS phenotypes. The histogram shows the percentage (mean ± S.D., n = 3) of cells in the four cell cycle phases as a function of the treatment condition. B Top. Representative microphotographs of proliferative (untreated) and TIS cancer cells labeled with IncuCyte® Annexin V Green reagent 3 days after harvest and reseeding. Bottom. TIS cancer cells and proliferative (untreated) cells were reseeded into 96-well plates (6000 cells/well and 2000 cells/well, respectively) and cultured with increasing concentrations of ABT-263/navitoclax. After 5 days, cell viability was measured using the alarmarBlue™ assay. Shown are representative images of alamarBlue™-based cell viability assays showing changes in the number of metabolically active cells in response to serial dilutions of BH3 mimetics and dose-response curves for ABT-263/navitoclax in proliferative (untreated) and TIS A549 lung cancer cells (untreated = 100%). Bar graphs of the IC50 values determined as the μmol/L concentrations of ABT-263/navitoclax required to decrease cell viability by 50%, and the senolytic indexes obtained by dividing the IC50 values of ABT-263/navitoclax in proliferative A549 cells by those obtained in TIS A549 cells. Data represent the mean ± S.D. of ≥3 independent experiments performed in triplicate. Statistically significant differences (ANOVA analysis) between proliferative and TIS phenotypes means are shown. n.s. not statistically significant. C TIS cancer cells and proliferative (untreated) cells were replated into 96-well plates (6000 cells/well and 2000 cells/well, respectively) and cultured with increasing concentrations of ABT-199/venetoclax, A1331852 or S63845. After 5 days, cell viability was measured using the alarmarBlue™ assay. Shown are representative images of alamarBlue™-based cell viability assays showing changes in the number of metabolically active cells in response to serial dilutions of BH3 mimetics and dose-response curves for ABT-199/venetoclax, A1331852 or S63845 in proliferative (untreated) and TIS A549 lung cancer cells (untreated = 100%). See also Table 1.