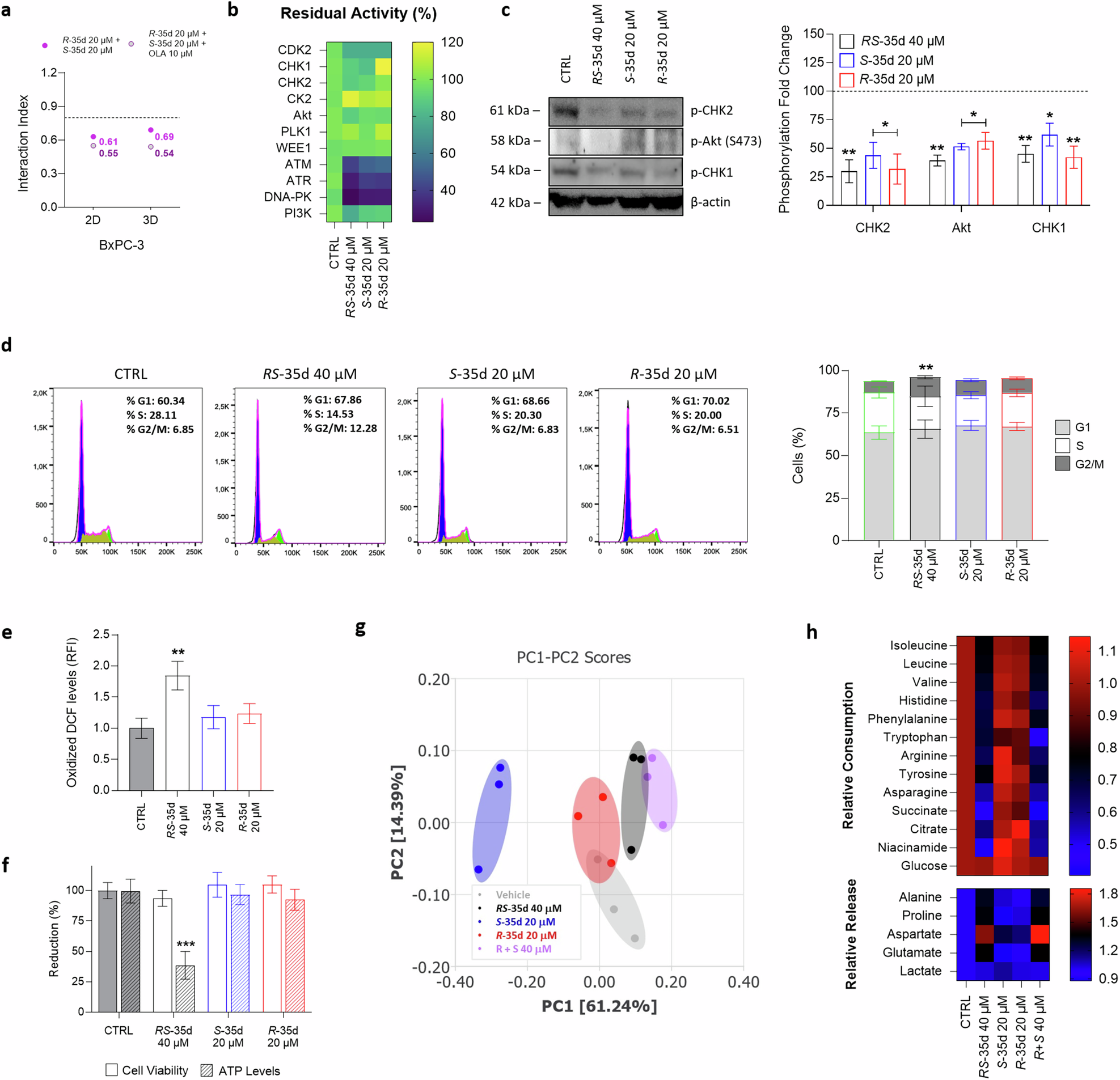
Fig. 5: RS-35d, S-35d and R-35d inhibition of DDR kinases and dissection of RS-35d mechanism of action.

a 2D and 3D i. indices of the reconstituted racemic mixture (20 µM S-35d + 20 µM R-35d) and their association with 10 µM olaparib (OLA). b RS-35d, S-35d and R-35d inhibitory effect, expressed as residual activity (% of controls), on a panel of DDR cascade kinases. Results are expressed as mean ± SD (n = 2). c Western blot analysis of p-CHK1, p-CHK2, p-Akt (S473) levels in BxPC-3 cells treated with 40 µM RS-35d, 20 µM S-35d or 20 µM R-35d for 24 h (DMSO 0.6% as vehicle control, CTRL). The images are representative Western blots. Effect of 40 µM RS-35d, 20 µM S-35d or 20 µM R-35d treatment for 24 h on cell cycle phases (d), ROS production (e) and ATP levels (f). Unsupervised PCA score plot (g) and relative metabolites consumption and release (h) of culture media of BxPC-3 cells exposed to 40 µM RS-35d, 20 µM S-35d or 20 µM R-35d for 24 h (DMSO 0.6% as vehicle control, CTRL); g 95% confidence ellipses are displayed for each group; h heatmap of the significative consumption/release (relative to CTRL values) of metabolites identified from univariate analysis. Results are expressed as mean ± SD (n = 3). Statistical analysis was performed with one-way (b, e, h) or two-way ANOVA (c, d, f) followed by Tuckey’s (b–f) or Bonferroni’s (h) multiple comparison test, with *p < 0.05, **p < 0.01 or ***p < 0.001 vs CTRL.