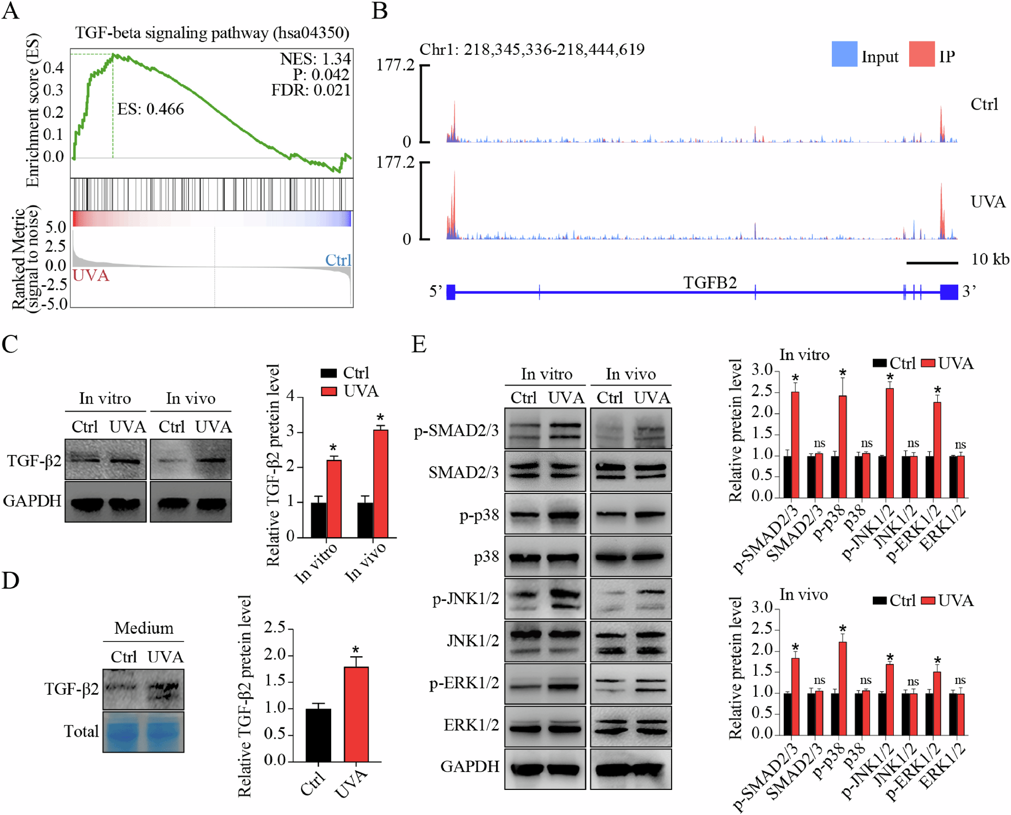
Fig. 2: m6A profiling reveals activation of TGF-β signaling pathway in FECD.

A Significant enrichment of differential m6A peaks in TGF-β signaling pathway shown by gene set enrichment analysis (GSEA). B The m6A abundance in TGFB2 mRNA transcripts in control and FECD groups as detected by m6A-seq. The m6A peaks have a significant increased abundance in FECD groups than in control groups, as shown by Integrative Genomics Viewer (IGV) software. C Western blot assay of TGF-β2 expression in vitro and in vivo. Relative quantitative expression of TGF-β2 at the protein level is shown in the right panel. D Western blot assay and relative quantitative analysis of TGF-β2 expression in cell culture medium. Coomassie Brilliant Blue was used to stain total proteins as the loading control. E Western blot assay (left panel) and relative quantitative analysis (right panel) of proteins involved in canonical SMAD signaling pathway (SMAD2/3) and non-canonical MAPK signaling pathways (p38, JNK, and ERK1/2) in vitro and in vivo. Data are presented as means ± SD from three independent experiments. *P < 0.05, ns, not significant.